梅州市人民政府關於印發全麵推進美麗梅州建設的實施方案的通知
梅州市人民政府關於印發全麵推進
美麗梅州建設的實施方案的通知
各縣(市、區)人民政府(管委會),市府直屬和中央、省屬駐梅各單位:
現將《全麵推進美麗梅州建設的實施方案》印發給你們,請認真組織實施。實施過程中遇到的問題,請徑向市生態環境局反映。
梅州市人民政府
2025年10月23日
全麵推進美麗梅州建設的實施方案
為貫徹落實《中共中央 國務院關於全麵推進美麗中國建設的意見》《中共廣東省委 亚搏app下载安装 關於全麵推進美麗廣東建設的實施意見》精神,結合我市實際,製定本實施方案。
一、總體要求
堅持以習近平新時代中國特色社會主義思想特別是習近平生態文明思想為指導,全麵貫徹黨的二十大和二十屆曆次全會精神,認真落實省委“1310”具體部署,牢固樹立和踐行綠水青山就是金山銀山的理念,以綠美梅州生態建設為牽引,統籌產業結構調整、汙染治理、生態保護、應對氣候變化,協同推進降碳、減汙、擴綠、增長,深入推進“百縣千鎮萬村高質量發展工程”,全麵建設蓮山梅水山清水秀、田園家園天藍地綠、壽鄉福地客韻生動、經濟振興綠色低碳的美麗梅州,為梅州蘇區在融灣發展中加快振興、共同富裕提供有力支撐。
到2027年,綠色低碳發展深入推進,生態環境更加潔淨優美,環境健康安全和生態安全有效保障,生態環境治理體係更加健全,形成一批人民群眾可感可知的美麗梅州建設標誌性成果。
——綠色低碳發展動力持續增強。“一江兩岸”城市會客廳融合發展,戰略性支柱、新興產業集群持續發展壯大,生態產品價值有效轉化。
——生態環境質量持續改善。大氣環境質量高水平達標,PM2.5年均濃度不高於21.9微克/立方米;水清江秀的美麗河湖建設取得明顯進展,國考斷麵地表水水質優良比例穩定達到100%,美麗河湖建成率達40%以上,水生態功能持續提升;受汙染耕地安全利用率達到93%以上。
——生態宜居城鄉風貌顯著改善。蕉嶺縣、豐順縣等6個縣(市)美麗縣城先行示範建設深入推進,美麗鄉村整縣建成比例達50%以上,“蕉嶺版麗江”圖景、“歌酒田園”“詩畫廊道”“荷美鄉村”等美麗示範片區加快形成,融灣園等美麗園區建設取得突破,“無廢城市”建設持續深化。
——現代高效治理體係健全完善。導向清晰、激勵有效、多元參與的環境治理體係加快建立,美麗投融資等綠色金融機製創新取得明顯成效,融灣園環境綜合整治與產業融合發展EOD等試點順利實施,生態文化廣泛宣傳,美麗梅州建設深入人心。
到2035年,綠色低碳的生產生活方式廣泛形成,生態環境根本好轉,環境健康安全和生態安全更加穩固,現代環境智治體係基本建成,人與自然和諧共生的美麗梅州基本建成。展望本世紀中葉,生態文明高度發達,綠色發展方式和生活方式全麵形成,生態環境健康優美,人與自然和諧共生的美麗梅州全麵建成。
二、轉變發展方式,加快綠色低碳轉型升級
(一)加快蘇區融灣先行區建設。
堅持製造業當家,加快發展銅箔—高端印製電路板、汽車零部件、稀土精深加工等先進製造業,推動新一代信息技術、新能源、先進材料、生物醫藥等戰略性支柱、新興產業集群發展壯大,積極謀劃布局先進材料、低碳能源等未來產業。推動大規模設備更新和技術改造,加快鋼鐵、建材、紡織等傳統行業企業生產方式綠色轉型。推進工業園區和產業集群循環化改造,推動融灣園美麗園區建設。大力發展生態循環現代農業,擦亮梅州柚、客家炒綠、客都米、興寧鴿等“梅字號”農業品牌,創建國家農業綠色發展先行區。
(二)優化國土空間開發保護格局。
深入實施主體功能區戰略,構建“一帶三脈、一核四片”的國土空間開發保護格局,嚴守耕地和永久基本農田、生態保護紅線、城鎮開發邊界三條控製線。完善生態環境分區管控體係,強化分類引導、分區施策,推動實施應用、評估調整。
(三)積極穩妥推進碳達峰碳中和。
深入實施碳達峰十大行動,推動能耗雙控向碳排放總量和強度雙控轉變。加快構建清潔低碳安全高效能源體係,大力發展可再生能源,推進五華、大埔青溪抽水蓄能電站等項目建設。結合省部署推進市級溫室氣體清單編製,加強其他非二氧化碳溫室氣體排放控製。在有條件的區域、工業園區、企業開展減汙降碳協同創新。加強綠色交通建設。大力推動綠色建築發展。高質量推進綠色礦山建設。
三、深化汙染治理,繪就美麗山水田園圖景
(四)高水平打好藍天保衛戰。
以降低細顆粒物濃度為主線,推進大氣汙染精準化、協同化、一體化防控。推進工業塗裝、包裝印刷等行業,以及油品儲運銷揮發性有機物綜合治理,深入推進水泥、鋼鐵等重點行業超低排放改造和低效VOCs設施提升改造。全麵淘汰每小時2蒸噸及以下生物質鍋爐。嚴格管控機動車排放,推進移動源清潔化改造。強化麵源汙染治理,加大噪聲、惡臭異味、餐飲油煙等汙染防治。推進大氣細顆粒物及臭氧源解析,加強汙染天氣應急應對,確保重汙染天氣持續清零。
(五)建設水清江秀的美麗河湖。
優化調整水環境功能區和水功能區。加強韓江、梅江等重要江河源頭保護,推進入河入庫重要支流治理,強化飲用水水源地保護。統籌汙染防治攻堅、城鎮和農村生活汙水治理、農業麵源汙染治理等工作,實施重點流域水生態環境專項整治行動,保障國省考斷麵水質達標。加快完成國家、省級問題排汙口整治,基本消除城市(縣城)黑臭水體。分類實施水生態保護修複、生態流量保障、水生態廊道建設等工程,積極申報汀江—韓江等美麗河湖優秀案例,打造一批綠美碧帶、幸福河湖、美麗河湖。
(六)加強土壤和地下水汙染協同防控。
持續開展土壤與地下水環境質量狀況調查、農產品加密調查,強化土壤汙染源頭管控。嚴格農用地分類管理,有序推進農用地土壤重金屬汙染溯源和整治全覆蓋。完善建設用地準入監管體係,強化建設用地土壤環境聯動監管。全麵推進曆史遺留尾礦庫整治。實施地下水汙染防治分區管理、分級防治,加強典型行業企業地塊、重點工業園區、礦山等土壤和地下水協同防控。
(七)強化“無廢城市”建設和新汙染物治理。
大力推進“無廢城市”建設提質增效,推進梅江區、梅縣區、興寧市、蕉嶺縣等廢棄物循環利用示範建設工程。推進危險廢物源頭減量和資源化利用,深化小微企業危險廢物收集試點工作。推進危險廢物產生單位“五即”規範化建設,健全危險廢物全過程監管體係。強化新汙染物治理。
四、保護生態資源,維育美麗綠色屏障
(八)築牢生態安全屏障。
加強山水林田湖草沙一體化保護和係統治理,紮實完成廣東南嶺山區韓江中上遊山水林田湖草沙一體化保護和修複等重大工程,構建生態安全新格局。加強新時代水土保持工作,推進崩崗綜合治理。推動曆史遺留礦山生態修複和活化利用,加強蓮花山係、鳳凰山係、羅浮山係與周圍山體的協同治理。以梅江、韓江等河流為依托,加強碧道、綠道、碧帶、古驛道等特色線性廊道建設,構建生態廊道網絡。健全自然生態保護監管體係,持續推進“綠盾”自然保護地強化監督,推動省級自然保護區重點問題實現基本清零。
(九)加快實現綠化美化全域提升。
深入實施綠美梅州生態建設“八大工程”,協同推進科學造林、智慧管護、生態修複,打造集中連片高質量精準提升示範林帶。提升縣鎮村綠化水平,建設一批森林公園、濕地公園、郊野公園、口袋公園,推進第一批郊野公園、山地公園“五個一”建設,打造一批綠美點、綠美帶。完善產權激勵、資源利用、金融等支持政策,持續豐富“廿林添綠”大行動等義務植樹形式,吸引全社會參與。加強古樹名木保護。
(十)加強生物多樣性保護。
健全生物多樣性保護工作協調機製,探索推進生物多樣性保護優先區建設。加強生物棲息地保護,力爭將五指石地質公園納入省創建丹霞山國家公園範圍,加快完成全市自然保護地的勘界立標、科學考察、總規編製等工作。加強珍稀瀕危野生動植物的就地保護、遷地保護,開展中華穿山甲、桫欏等重點物種保護工程,加快完成穿山甲等珍稀瀕危野生動物紅外相機監測和保護成效調查評估。持續開展“清風行動”“清網護鳥”等專項行動,嚴厲打擊破壞野生動植物資源,非法獵捕、交易和經營利用野生動植物等行為。
五、突出防控結合,築牢美麗安全底線
(十一)嚴密防控生態安全風險。
健全生態安全工作協調機製,完善突發環境事件應急預案體係,常態化開展環境隱患排查整治。實施重金屬環境風險分區精準管控,加強尾礦庫分類分級環境監管。推進環境應急物資庫建設,加強清單化共享管理,提升環境應急指揮信息化水平,加強生態環境應急管理隊伍建設。持續推進輻射環境監測能力建設,強化輻射環境安全管理。加強環境社會風險治理。加強生物安全管理,建立健全外來入侵物種監測預警及風險管理機製。
(十二)有效應對氣候變化不利影響和風險。
加強氣候變化綜合評估和風險管理,完善自然生態防禦體係,推進韌性城市建設。完善城市排水防澇防洪係統,加快推進梅縣新城、江南和芹洋半島等區域海綿城市建設。建立健全氣候風險評估與災害監測預警體係,建設基於人工智能的梅州區域預報模型和預警信息精準靶向發布平台,提升適應氣候變化能力。
(十三)加強環境健康管理。
聚焦飲用水安全、農產品安全、居住環境安全等,開展重點區域、重點流域、重點行業和重點汙染物環境健康監測與評價,加強環境健康風險識別、評估和管理。
六、堅持區域協同,建設美麗城鄉生活圈
(十四)建設現代宜居美麗城市。
推動梅州中心城區擴容提質,打造“一江兩岸”城市文商旅融合發展區。采用“繡花功夫”實施生態修複和老城修繕,保留城市特色。深入實施綠地係統規劃,合理建設小微綠地、口袋公園等,構建布局均衡、功能完善的公園體係。以梅江百裏畫廊為軸,串聯陰那山、五指峰等生態節點,融入客家圍龍屋景觀美學,打造“三江六岸”的客韻自然風光。
(十五)建設特色精致美麗城鎮。
因地製宜開展美麗縣城建設,蕉嶺縣加快打造“蕉嶺版麗江”,豐順縣全力打造客潮文化特色顯著的魅力縣城,大埔縣深化環境連片綜合整治。加強美麗圩鎮建設,開展圩鎮人居環境品質提升行動,打造精品街區。深入實施“一鎮一策”,抓好佘江、華城等城鄉融合發展省級試點,加快鬆口古鎮、黃槐軍旅特色鎮等建設。打造一批市級以上鄉村旅遊精品線路,加強“蕉嶺壽鄉 百裏畫廊”美麗廣東生態文旅線路運營。
(十六)建設客韻風情和美鄉村。
統籌推動鄉村生態振興和農村人居環境綜合整治,建成更多美麗宜居村。紮實推進農村廁所、生活汙水、垃圾處理“三大革命”,深入開展農村黑臭水體排查整治。加強農業麵源汙染治理,推進化肥農藥減量增效、規模化生態化生豬養殖,加強農業廢棄物資源化利用。全域推進“五美”專項行動,推進鄉村振興示範帶建設,打造新時代美麗鄉村風貌。
七、健全治理機製,構建多元共治格局
(十七)健全多元共治責任體係。
充分發揮各級生態環境保護工作協調機製作用,強化河湖長製、林長製,深化領導幹部自然資源資產離任審計。完善生態環境損害賠償實施工作機製。落實企業治汙主體責任,完善環評源頭預防管理體係,全麵實行排汙許可製,持續深化企業環境信息依法披露、環境信用評價製度改革。
(十八)開展綠色低碳全民行動。
加強生態文明宣傳教育,把生態文明納入國民教育體係和黨政領導幹部培訓體係,結合生物多樣性日、六五環境日等開展生態環境宣傳教育活動,建設高品質的生態環境教育基地。實施垃圾分類、節水節電、綠色出行等綠色生活普及行動,積極開展生態社區、寧靜小區、美麗學校等“美麗細胞”建設實踐探索。
(十九)強化綠色發展激勵機製。
完善綠色金融組織、服務與產品體係,積極探索生態環境導向的開發模式(EOD),加快推進融灣園EOD試點。按照國家和省的部署,推進排汙權、碳排放權、用水權等市場化交易,探索用能權市場化交易試點,指導相關企業開展碳彙業務。探索健全生態環境保護補償製度。推進生態產品價值實現機製試點建設,加快編製《梅州市生態產品總值核算細則》、梅州市生態產品目錄清單指引。因地製宜開展林業碳彙開發利用。
(二十)持續提升智慧治理水平。
建設汙染源綜合管理一體化、環境汙染防治一體化的生態環境基礎數據中心,推動建設數據共享、重點汙染源和監測網點全覆蓋的生態環境保護智慧平台。深化差別化監管、信用監管、非現場監管,加強生態環境保護綜合行政執法標準化建設。推動大數據、人工智能、無人機船等應用,提高監測執法現代化水平。
八、實施保障
(二十一)強化組織領導。
推動建立健全市委、市政府統一領導,部門協同推進的工作機製,充分運用梅州市生態環境保護聯席會議製度,統籌協調、監督落實美麗梅州建設工作,推動各項任務落地見效。
(二十二)強化資金保障。
謀劃實施美麗梅州建設重大工程項目,爭取納入省級生態環境資金項目儲備庫、美麗廣東金融項目庫等。加大資金保障力度,爭取中央、省級專項資金支持。創新多元投融資機製。
(二十三)強化監督引導。
開展美麗梅州建設總結評估,銜接省級層麵從汙染防治攻堅戰轉向美麗建設考核的部署和要求,加強監督引導。加大生態環境信息公開力度,深入推進生態環境違法行為有獎舉報辦法實施。
(二十四)強化成果宣傳。
創新宣傳形式與載體,依托梅州生態文明體驗館、生態環境教育基地、環保設施開放單位等組織開展公眾喜聞樂見的主題宣傳活動,凝聚社會共識。加強典型示範,講好美麗梅州建設故事。
附件:1.全麵推進美麗梅州建設重點任務分工表
2.全麵推進美麗梅州建設重點工程表
附件1
全麵推進美麗梅州建設重點任務分工表







注:以上任務均由項目所在縣(市、區)實際推進,在牽頭單位和其他責任單位一欄,不再贅述。
附件2
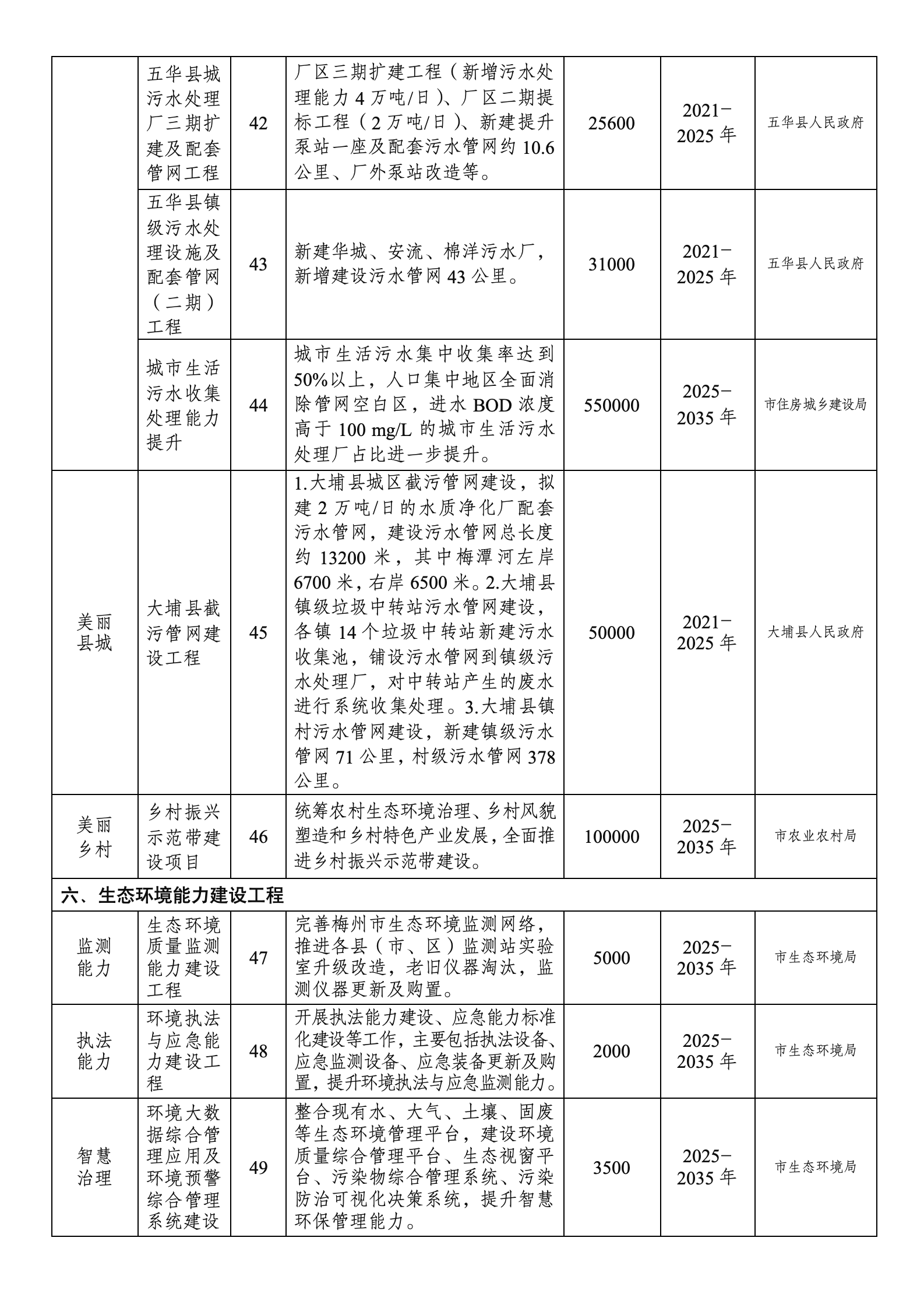
全麵推進美麗梅州建設重點工程表






注:重點工程表將根據實際滾動更新投資項目清單,形成“竣工一批、續建一批、新開工一批、前期儲備一批”的良性循環。
文件解讀:《全麵推進美麗梅州建設的實施方案》解讀
