梅州市人民政府關於印發梅州足球特區建設規劃的通知
梅州市人民政府關於印發梅州
足球特區建設規劃的通知
各縣(市、區)人民政府(管委會),市府直屬和中央、省屬駐梅有關單位:
現將《梅州足球特區建設規劃》印發給你們,請認真組織實施。實施中遇到的問題,請徑向市體育局反映。
梅州市人民政府
2021年2月7日
梅州足球特區建設規劃
目 錄
一、發展基礎 5
(一)區域足球發展曆史厚重 5
(二)曆屆黨委政府高度重視 5
(三)足球運動優秀人才輩出 6
(四)校園足球規模逐步壯大 6
(五)社會足球發展蔚然成風 7
(六)職業足球發展成績斐然 7
二、總體思路 9
(一)指導思想 9
(二)梅州足球特區建設的特色創新標誌 10
(三)梅州足球特區建設的基本原則 13
(四)主要目標 13
三、主要任務 16
(一)創新足球發展的組織管理體係 16
(二)構建全市“三係一體”的青少年足球培訓體係 18
(三)推進校園足球體教一體化融合進程 20
(四)培育職業足球俱樂部可持續發展的模式 22
(五)夯實足球發展的社會基礎 24
(六)培育一批重大品牌足球賽事和活動 26
(七)壯大足球產業發展體係 27
(八)豐富完善足球文化與交往體係 30
(九)著力提升足球科研創新水平 31
四、保障服務措施 33
(一)組建保障有力的組織機構 33
(二)加快組織實體化建設 33
(三)編製梅州足球特區建設係列規劃 34
(四)出台梅州足球特區建設的扶持措施 35
(五)實施高水平足球優才成長戰略 36
(六)加大各級財政扶持力度 36
(七)創新土地和金融服務支持方式 37
(八)落實稅費等專項優惠政策 38
(九)完善足球人才相關政策 38
(十)建立監督考評機製 39
(十一)全方位加強宣傳和推廣 40
重點任務及牽頭責任單位清單 41
亚搏app下载安装 於2020年8月頒布了《廣東省體育強省建設實施綱要》,《綱要》明確提出了支持梅州建設足球特區、中國足協足球改革試點和全國城市社區足球場地設施建設試點等重大舉措。為深入貫徹中共中央、國務院《中國足球改革發展總體方案》提出的戰略要求,進一步落實《中國足球中長期發展規劃(2016—2050年)》的係列戰略部署,加快落實《廣東省體育強省建設實施綱要》提出的建設梅州足球特區新要求,遵照廣東省體育局提出的建設梅州足球特區的具體指導意見,梅州市委市政府提出了創建梅州足球特區的宏偉工作任務,確立了以建設梅州足球特區為龍頭,以梅州足球新的十年發展規劃(2020—2029)和梅州足球發展重大改革方案為兩翼的“一個龍頭,兩翼齊飛”的發展方針,製定了建設傳承和弘揚中國南派足球技術風格的高地、中國足球發展體製創新的試驗田、高水平足球人才輸出的豐產田和現代足球產業融合發展的示範田的“一地三田”發展目標。通過建設梅州足球特區,加快區域先行先試,積累中國足球改革和發展經驗,全麵提升梅州城市足球發展整體水平,突顯梅州作為傳統足球之鄉在中國足球運動和足球產業發展中的特色,以足球為突破口帶動梅州城市轉型升級,為此特編製本規劃。
一、發展基礎
(一)區域足球發展曆史厚重。
梅州位於廣東省東北部,地處粵、閩、贛三省交界,是世界客都,也是著名僑鄉,文化特色濃鬱。梅州是現代足球傳入中國內地的發源地,自1873年外國傳教士最早在梅州五華引入現代足球,100多年來在中國足球發展史上的地位舉足輕重。1956年被譽為“足球之鄉”。1979年經國務院批準,被原國家體委確立為全國16個足球重點地區之一。2013年梅州被國家體育總局評為“中國體育非物質文化遺產(足球)保護與推廣城市,梅州·足球之鄉”。2018年梅州獲得中國足球協會批準,成為全國15個足球青訓中心之一,同年獲得教育部批準,成為全國青少年校園足球改革試驗區,並榮獲國家體育總局命名的全國首批特色運動休閑小鎮中唯一的足球特色小鎮。2019榮獲住建部、國家體育總局聯合頒發的“全國城市社區足球場地示範城市”,並入選首批全國社會足球場地設施建設重點推進城市。
(二)曆屆黨委政府高度重視。
盡管梅州居民人均可支配收入低於全省的平均水平,但多年來,梅州市委、市政府高度重視“振興足球”工作,積極創造條件,多渠道加大對梅州足球發展的投入,為梅州建設足球特區和打造國內一流足球運動城市奠定了堅實基礎。市委、市政府以及相關部門先後出台《梅州市振興“足球之鄉”十年規劃》(2010年)、《梅州市關於加快發展足球運動的實施意見》(2013年)、《梅州市足球綜合改革方案》(2015年)、《足球文化產業布局策劃方案》(2015年)、《梅州市振興足球三年行動計劃》(2017年)、《梅州市足球中長期發展規劃(2020—2050年)》(2020年),這些規劃、政策和措施的出台,夯實了梅州足球發展的基礎,加快推進了梅州足球的改革和發展步伐。
(三)足球運動優秀人才輩出。
作為現代足球進入中國內地最早的城市,梅州湧現了一大批優秀的足球人才,如名揚全球的“球王”李惠堂以及以其為代表的梅州籍球員一直是民國時期參與國際重大比賽的主要骨幹。新中國成立以來,梅州籍球員更是長時期活躍在中國足壇,培育出曾雪麟、張均浪、蔡錦標、謝育新、王惠良、郭憶軍、池明華、楊寧、黃德保、張小文、伍文兵、鍾小健、吳偉英等一大批足壇精英。據不完全統計,近年來梅州先後為各級國家隊、職業足球俱樂部輸送超過300多名優秀足球運動員,為中國足球運動發展作出了重大貢獻。
(四)校園足球規模逐步壯大。
目前梅州共有各級各類學校700多所,其中擁有國家級校園足球特色學校105所,省級校園足球特色學校183所,市級校園足球特色學校362所,市級以上足球傳統項目學校24所。市體校被授予國家後備人才基地,全市獲得全國校園足球試點縣(市、區)1個、省級試點縣(市、區)3個。2019年獲批開展全國青少年校園足球“滿天星”訓練營建設,是全省唯一擁有全國青少年校園足球改革試驗區和“滿天星”訓練營的地級市。參與校園足球的學生人數超過25萬人,占全市中小學在校人數的40%以上,位居全國城市前列。近年來向各級職業俱樂部輸送高水平後備人才100多名,輸送到高等體育院校足球專業大學生100多人。梅州擁有健全和完善的全市校園足球競賽體係,僅2018年就組織了2200多場次不同級別的校園足球賽事,多個年齡組別的青少年足球隊分別代表中國和廣東省參加重大國際和全國青少年足球比賽,均獲得優異成績。
(五)社會足球發展蔚然成風。
梅州雖屬廣東省經濟欠發達地區,整體經濟發展水平還不高,但得益於區域傳統的足球氛圍和大眾的高度參與,群眾性足球運動蓬勃發展。至2020年底全市擁有各類足球場地超過1000塊,平均每萬人2.0塊,全市各類業餘俱樂部達100多個。形成了以各級各類足球協會為平台的全市社會足球競賽體係,僅2019年全市共舉辦各級各類足球賽事5313場次,建立和完善了市—縣(市、區)—鎮—村四級足球聯賽,實現了季季有賽事、月月有活動、周周有精彩的全市足球大舞台。作為足球之鄉,梅州城鄉居民早已形成了“以踢球為樂,看球為樂,談球為樂”的大眾日常娛樂方式,足球成為城鄉居民生活方式的重要內容。
(六)職業足球發展成績斐然。
正是得益於傳統的足球氛圍和大眾的高度參與,推動了群眾性足球廣泛普及,為職業足球的發展打下了紮實基礎。2013年由社會人士投資組建了梅縣鐵漢生態足球俱樂部(後改名為廣東華南虎足球俱樂部,2020年解散)和梅州客家足球俱樂部並參加了當年的中國足協乙級聯賽,2017年梅州成立輝駿女子足球俱樂部(現改名為“五華足球俱樂部”)征戰2018年中甲女子聯賽。經過多年的努力,梅縣鐵漢生態足球俱樂部和梅州客家足球俱樂部均晉級中國足球甲級聯賽,梅州五華足球俱樂部(原輝駿女子足球俱樂部)也成功晉級中國女子超級聯賽,成為中國職業足壇的亮點,也為經濟欠發達地區足球發展起到了極大的借鑒和示範作用。
梅州足球發展取得較大成就,但仍然存在著現代足球發展理念滯後,城市足球發展資源鬆散,高水平足球後備人才培養銜接機製不暢,足球場地與配套設施不足,社會足球組織體係不健全,足球人口規模有待擴大,職業足球俱樂部自主經營能力較弱,足球產業整體規模偏小、產業特色不明顯、足球與文化、旅遊等產業銜接度不高、足球曆史文化尚未有效挖掘整理、政策保障體係有待完善和加強等問題。這些問題都亟待通過建設梅州足球特區的一係列重大舉措和體製機製創新改革得到解決。

二、總體思路
(一)指導思想。
深入貫徹習近平新時代中國特色社會主義思想和黨的十九大精神,以《中國足球改革發展總體方案》提出的戰略要求和《中國足球中長期發展規劃(2016—2050年)》戰略部署為引領,以《廣東省體育強省建設實施綱要》為指引,搶抓中國足球改革和粵港澳大灣區建設機遇,以建設梅州足球特區為導向,創新城市足球發展的新理念。牢固樹立“帶著感情認識足球、帶著熱情服務足球、帶著激情振興足球、用足球點燃城市夢想”的發展理念,讓小足球踢出大產業,讓小足球帶出大事業,推動梅州美麗與發展共贏。以建設梅州足球特區為龍頭,以梅州足球新的十年發展規劃(2020—2029)和梅州足球發展重大改革方案為兩翼的“一個龍頭,兩翼齊飛”的發展方針,以建設傳承和弘揚中國南派足球技術風格的高地、中國足球發展體製創新的試驗田、高水平足球人才輸出的豐產田和現代足球產業融合發展的示範田的“一地三田”發展目標,整合城市足球發展資源,遵循現代足球發展規律,轉變足球發展方式,加快形成“政府主導、社會參與、市場運作、統籌發展”的城市足球發展新格局。充分發揮梅州足球運動的傳統優勢,著力加強足球運動的組織體係、競訓體係、校園足球、職業足球、社會足球、足球產業、足球文化和對外交流等領域建設,實現“體製機製一體化、要素和產業聚集化、賽事質量品牌化、人才培養基地化、運作投入市場化、技術手段現代化和對外交流國際化”,夯實足球發展的社會基礎,力推梅州足球發展整體水平走在全國城市前列,為振興中國足球和建設體育強國貢獻梅州的智慧。
(二)梅州足球特區建設的特色創新標誌。

——整合城市資源,創新構建城市足球綜合化治理機製。以習近平總書記“敢闖敢試、敢為人先”的指示精神為指引,立足中國足球改革發展的總體框架,依托梅州厚重的足球曆史文化底蘊,濃鬱的足球氛圍,通過不斷深化改革,大膽先行先試,創新全市足球發展一盤棋的體製機製。建立市政府領導下的梅州足球特區工作辦公室和全市足球聯席會議製度,統籌體育係統、教育係統和社會組織三支城市足球發展主要力量,率先在國內探索和創新城市足球發展綜合化、實體化管理機製。通過總結梅州足球發展的曆史經驗,傳承梅州足球奮進精神,破解新時期中國足球發展中城市足球體製機製的製約因素,以打造“傳承和弘揚中國南派足球技術風格的高地,中國足球發展體製創新的試驗田,高水平足球人才輸出的豐產田,現代足球產業融合發展的示範田”為目標,將梅州打造成中國城市足球創新發展的特色示範區和試點城市,爭當中國足球改革發展的排頭兵,為破解製約中國足球發展的管理機製瓶頸貢獻梅州的改革方案。
——遵循足球發展規律,創新構建城市足球青訓一體化體製。深入探索足球運動的發展規律,對準當前製約中國足球發展的痛點和難點,認真總結梅州足球人才的成才經驗,創新構建城市足球青訓一體化的機製。充分發揮梅州市足球協會的行業組織核心作用,強化梅州中國足協青訓中心核心平台,依托兩個“核心”,打破條塊分割,規劃和建設好全市青少年足球的培訓和競賽一體化體係。通過梅州市足球協會和中國足協青訓中心的實體化、一體化管理,打通全市體育係統、教育係統、社會組織青少年足球人才注冊、訓練和競賽的“一條龍”銜接,通過改革統籌好體育係統的U係列和教育係統的校園足球係列的培訓和競賽活動,創新打造培養高水平後備人才的“中國足球黃埔軍校”。在充分發揮各自優勢和特點的基礎上,形成三個係統相互推動、相互補充、相互銜接競爭合作機製和合力,力爭在體育係統、教育係統和社會係統三者培訓和競賽的統籌管理上形成全國可以借鑒的創新經驗,為破解製約中國青少年足球發展的體製瓶頸貢獻梅州的改革模式。
——探索市場路徑,創新構建城市足球產業化服務體係。積極改善梅州足球發展的投資環境,通過提供優惠政策和優質服務,引入更多國內外知名體育公司、足球俱樂部以及國際和全國性足球組織區域機構總部落戶梅州。推動梅州足球特色製造業和培訓、競賽以及“足球+互聯網、足球+文化創意、足球+旅遊”等新型服務產業的成長,探索通過足球小鎮平台建設推進足球綜合體融合發展,將梅州建設成為國內外足球組織區域總部、足球品牌企業總部、智能化足球產品、新興足球服務業的示範區,培育中國足球產業的“矽穀”。將足球綜合產業培育成為梅州經濟發展新的增長極,帶動梅州城市更新和產業轉型升級,成為新時期梅州發展的城市名片和國內特色體育城市的標誌品牌,實現由傳統國內“足球之鄉”向新型國際“足球名城”轉化的城市發展跨越性戰略轉變,為打造具有地方特色的足球產業體係貢獻梅州的發展路徑。
——抓住發展機遇,創新構建粵港澳大灣區互聯互通機製。抓住國家啟動粵港澳大灣區規劃發展的機遇,落實廣東省委省政府的實施意見,主動對接粵港澳大灣區發展戰略和產業轉移,積極構建以足球為特色的城市發展橋頭堡。通過與粵港澳大灣區足球要素流動和足球產業轉移,深挖合作潛力、增進優勢互補、攜手共建共享,將梅州打造成粵港澳大灣區足球高端人才輸送基地和產業投資高地,成為粵港澳大灣區足球運動和足球產業發展的腹地,探索架構起粵港澳大灣區與粵東地區經濟社會發展互動機製,為推進中國足球發展的區域合作貢獻梅州的融合創新標杆。

(三)梅州足球特區建設的基本原則。
——改革創新,服務國家。增強對足球改革重要性和發展規律的認識,堅持問題導向,立足梅州,服務全國,科學謀劃,改革創新,破解製約足球改革發展的關鍵難題,把改革創新體現在城市足球事業的各方麵,為中國足球改革和發展創出一條新路。
——勇爭一流,服務事業。學習借鑒國內外足球先進城市經驗,總結和提煉梅州發展足球的曆史經驗,大膽先行先試,充分整合全市各級政府、市場和社會的足球發展優勢資源,不斷提高足球發展資源的配置效率,大力推進足球事業各領域的創新發展。
——以人為本,服務民生。發展和普及足球運動,深度推進全市體育、教育和社會足球資源與民生的結合,夯實足球發展的場地設施等社會基礎,激發大眾足球參與熱情,讓參與足球運動成為健康生活的重要方式,不斷增強人民的獲得感和幸福感。
——培育產業,服務城市。依托良好的生態環境,充分發揮足球運動的產業功能,踐行“綠水青山就是金山銀山”的發展理念,探索“兩山理論”與梅州足球綜合產業的結合,推動足球綜合產業發展融入地區發展戰略,促進梅州城市轉型升級。

(四)主要目標。
——近期目標(2020—2025):創新新時代梅州足球改革發展體製機製,全市各級政府將足球發展納入發展規劃。建立新型足球管理體製,規劃好梅州城市足球發展的頂層設計,統籌全市資源,創新青訓“三係一體”的新模式、新賽製。從競賽、訓練、人才培養等多方麵深化體教融合和一體化管理,建立完善的全市足球發展體係,以政府和市場雙輪驅動不斷完善梅州職業足球俱樂部發展機製。立足國際視野,構建內外結合的新型足球教學人才和經營管理人才培育機製。至2025年,支持建設一個專業足球館,新建或提升改造100塊足球場,具備開放條件的學校,100%校園足球場地實現免費或低收費對外開放。梅江、梅縣、興寧、五華四個足球重點發展縣(市、區)各培育一個中丙聯賽以上球隊。全市參加中乙聯賽以上的職業體育俱樂部總數達到2—3家,力爭實現職業俱樂部(男/女)同時進入中國足協超級聯賽。培育2—3項具有國際影響力的品牌賽事,力爭梅州培育的球員多人入選各級中國(男/女)國家隊,全市青少年足球人口占在校學生人數總數達到50%,足球特色產業初具規模。足球城市管理水平、高水平青少年足球人才訓練體係建設和輸送比例、參加中國足協乙級聯賽以上的職業俱樂部數量等部分主要指標進入國內領先行列。

——中期目標(2026—2030):進一步深化全市各級政府發展足球運動管理的機製,強化梅州市各級足球協會的實體化建設,構建覆蓋村—鎮—縣(市、區)—市的四級足球協會網絡。大力推進足球場地建設和人才培養的投入機製,實現學校—社區—城市一體化競賽體係銜接有序,小學—初中—高中—大學一體化的人才輸送機製基本建立。社會各界參與足球的積極性得到有效激發,城市足球良性運行機製初步形成。至2030年參加中國足協乙級聯賽以上的職業俱樂部3—5家,打造3—4項具有國際水平的品牌賽事,足球特色足球校園基本全覆蓋,全市持證教練員達2000人以上,有梅州籍成人球員多人進入中國(男/女)國家隊,全市青少年足球人口占在校學生人數的比例達到55%。校園足球、職業足球、社會足球的發展水平和綜合指標位居全國前列,成為亞洲地區足球知名城市。

——遠期目標(2031—2040):城市足球管理水平、足球運動基礎設施建設、足球高水平後備人才培育、足球高水平教練人才數量、校園足球、職業足球、社會足球、足球特色產業和足球文化等領域在國內城市中處於領先水平。足球場地設施數量和開放度、足球人口、足球社會組織數量、優秀足球運動員在各級國家隊的人數等指標均位於全國前列,足球國際化程度和交往空間不斷拓展,形成具有梅州特色和品牌的足球文化、足球培訓、足球賽事、足球產品和足球服務業,足球產業總產值達到30億,全市青少年足球人口占在校學生總人數的比例超過55%,成為在全球具有廣泛知名度和影響力的足球城市。

三、主要任務
(一)創新足球發展的組織管理體係。
——推進梅州足球重點方案編製工作。貫徹落實市委市政府提出的“一個龍頭,兩翼齊飛”的發展方針,加快推進《梅州足球發展新十年規劃(2020—2029)》和《梅州足球發展重大改革方案》兩個梅州足球發展重大方案的編製工作。充分發揮群眾智慧,多渠道廣泛向社會宣傳,提高居民和社會團體等對梅州足球的關心和了解,及時公示,廣泛征求意見。
——加快梅州市足球協會實體化建設。大力推進管辦分離,創新城市足球管理體係,發揮梅州市足球協會的龍頭作用。在梅州市創建足球特區工作領導小組的指導和市體育局的管理下,加快梅州市足球協會以及各縣(市、區)足球協會的實體化建設步伐,將其打造成為推進梅州足球特區建設實體化執行機構。擴大和完善梅州市足球協會的管理職能,充實機構和專職人員。至2025年村(社區)—鎮(街道)—縣(市、區)—市四級足球協會體係基本組建完備,鼓勵成立各行業足球協會,健全各類協會內部運行機製,推進行業足球標準化、規範化發展,至2025年全市在民政部門注冊的足球社會組織達60家。
——建立特區足球發展決策智庫平台。成立足球特區專家智庫,聘請國內外足球、經濟、傳媒等領域的知名專家學者,組建梅州足球特區建設專家指導委員會,充分發揮“外腦”和智庫作用。麵向全球舉辦每年一度的“梅州足球特區建設”主題論壇,在梅州市政府舉辦的城市發展和招商引資大型活動中,積極融入梅州足球特區建設發展的議題,全麵提升梅州足球特區建設的決策水平和管理運營水平。
(二)構建全市“三係一體”的青少年足球培訓體係。
——構建“三係一體”的青訓整合機製。發揮政府主導,統籌社會資源,構建和完善市、縣(市、區)體育係統、教育係統和包括職業足球俱樂部、業餘足球俱樂部在內的社會係統等“三係一體”的青少年足球訓練體製機製。創新政府資源和社會資源的有機結合,將三大係統統一納入梅州市足球協會、梅州市青少年校園足球工作領導小組辦公室和中國足協青訓中心的管理之下,統籌製定全市青訓扶持政策,完善社會青訓機構管理辦法,設置市級青訓專款,按照中國足協青訓補償機製支持學校俱樂部、社會青訓機構發展。在重點縣(市、區)建立足球管理中心分支機構,統籌轄區內所有青訓機構的管理。積極引進適合梅州技術風格的國外高水平教練,統一編寫青訓教材,形成從小學到高中一貫製體係化青訓模式。加快落實中國足協青訓中心的專用場地設施,通過開發學校場地和利用公園、綠地、山地、荒地、社區閑置空間等設立不同類型的球場,通過低收費、租借等多種方式提供給青訓機構使用。在中國足球協會和廣東省足球協會的支持和授權下,建立梅州自主的教練員認證等級體係。
——構建全市“三係一體”的立體化的競賽體係。打破不同係統障礙,協調縱橫關係,在國內首創全市跨係統的青少年足球競賽網絡體係。依據市、縣(市、區)體育係統、教育係統和社會係統等三大係統青少年足球運動員的年齡特征和技術水平,由梅州市足球協會、梅州市青少年校園足球工作領導小組辦公室統籌建立全市統一的13—18歲年齡段11人製學校足球聯賽體係,9—12歲年齡段7人製學校足球聯賽體係,小學三年級足球聯賽體係。教育係統和社會係統可在此體係外根據自身特點和需要建立相應的競賽體係,實現市體育係統、教育係統、社會係統內部的縱向競賽體係和各級足協統籌的市—縣(市、區)—鎮—村四級聯賽橫向競賽係統,形成縱橫有序立體化的全市統一的足球競賽體係。
——創新高水平足球後備人才成才機製。創新梅州市、縣(市、區)各級足球隊選拔機製,打造9至18歲年齡段市級青少年(男/女)足球隊伍,暢通運動隊成建製的升入更高比賽年齡段,不斷優化後備人才多元化成長路徑。將梅州市體校足球項目納入廣東省足球協會直屬基地,實施各年齡段省級青少年足球運動隊“直通車”管理。梅州市體育局和梅州市教育局協調合作,完善青少年足球運動員文化學習的保障製度,形成高水平足球後備人才訓練競賽與文化學習的良性互動機製。借鑒國外優秀青少年運動員競訓管理經驗,結合梅州實際創新運動員競訓管理體係,鼓勵和組織參加國內外多樣化青少年足球訓練競賽活動。組織創新型科研團隊針對足球訓練比賽的重大關鍵技術環節開展科研攻關,不斷提升足球運動訓練水平。建立高水平後備人才數據庫,推廣實施足球運動員統一注冊製,由梅州市足球協會統一負責全市足球運動員的注冊,對接中國足協和廣東省足協運動員注冊係統,至2025年參加全市青少年足球聯賽的注冊運動員人數達3000人。打通人才向上輸送的渠道,建立學校—體校(足球學校)—職業俱樂部(高等院校)的直通車。
(三)推進校園足球體教一體化融合進程。
——構建校園足球教學體係。把深化學校足球改革納入梅州市教育改革整體部署,形成場地、注冊、訓練、比賽、教練、經費保障一體化管理機製。出台全市高中、初中、小學校園足球課程標準,規範校園足球課程教學內容、教學方法、教學模式以及不同年齡段學生足球技能考核標準,納入學期體育成績考評體係,進入學生學籍檔案。貫徹落實將學生足球技能水平測試納入到中考體育考試項目,按照1∶3∶6的比例不斷提升高中、初中、小學特色足球校園數量,在全市創建若幹所足球特色幼兒園,擴大女子足球參與規模。至2030全市校園足球特色學校基本全覆蓋,其中國家級校園足球特色學校達到130所,省級足球特色學校達到240所。
——完善校園足球人才培育體係。梅州市足球協會和梅州市青少年校園足球工作領導小組辦公室合作,統一製定梅州市中小學足球後備人才招收、選拔測試辦法和標準,探索建立具有獨立法人資格的校園足球俱樂部,在全市校園大力推廣“滿天星”訓練營。不斷完善小學、初中和高中一體化足球人才訓練體係和競賽製度,全麵對接梅州市足球協會、梅州市中國足協青訓中心的培訓和競賽製度。創新市、縣(市、區)校園足球聯賽,在訓練經費、教練團隊引進和校園足球師資培訓等方麵確立市區縣專項經費支出。加大校園足球優秀人才出口,積極與廣東省足協、國內外各足球俱樂部建立輸送合作關係,逐年提升輸送比例,打通優秀青少年足球人才向上輸送渠道。除輸送各級俱樂部之外,擴大輸送國內外體育學院足球專業入學的比例。完善嘉應學院足球特長生招生政策,擴大足球特長生招生規模。製定梅州市優秀足球運動員就讀運動訓練本科專業和畢業後梅州就業的優惠政策,鼓勵國內外高等院校足球專業人才學成後落戶梅州創業。
——健全校園足球保障機製。創新全市校園足球管理機製,構建規劃設計、政策落實、管理考核、科研組織、賽事推廣、業務培訓和資源統籌等一體化服務平台。鼓勵公辦學校列支校園足球專項經費,引入校園足球在線培訓係統,將校園足球教師的課餘訓練、帶隊比賽納入薪資等績效考核體係。增加校園足球教師,采取引進足球骨幹教師、聘請足球專業教練員和退役運動員、政府購買服務等多種方式,至2025年落實每所中小學配齊2名足球教師。加強梅州校園足球師資培訓,構建引進來與走出去的常態化足球教師培訓機製,鼓勵和獎勵校園足球教師業務能力的提高。至2025年實現足球教師每人每年至少參加4期常規培訓,骨幹教師至少2期專項培訓。
——建立校園足球風險管理製度。遵循預防為主、分級負責、學校落實和社會參與的原則,明確校園足球風險管理的責任主體、具體內容和基本要求。製定學校風險防控製度和足球運動傷害事故處理預案,每年從市級足球專項發展資金中為參與校園足球的學生購買相關的意外傷害險。
(四)培育職業足球俱樂部可持續發展的模式。
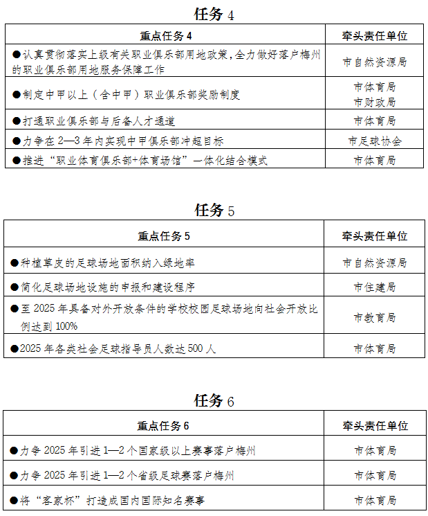
——營造職業足球俱樂部良性發展的環境。建立政府扶持和社會投入的職業足球發展機製,出台職業俱樂部升級、保級和場地設施、賽事服務等獎勵和扶持辦法。以競賽成績為導向,實行俱樂部競賽成績與獎勵掛鉤,建立監督機製,保障獎勵資金合法合規使用。優化職業體育俱樂部自主經營的軟硬件經營環境,出台具體措施扶持職業足球俱樂部的基地建設,推進“職業體育俱樂部+體育場館”一體化結合模式。製定政府購買服務的辦法,鼓勵職業體育俱樂部開拓學校、社區、行業的足球技術服務市場。加快形成梅州各足球俱樂部參與中超、中甲、中乙和中丙各級足球聯賽合理化的結構體係,力爭在2—3年內實現中甲俱樂部衝超目標。
——完善職業體育俱樂部內部治理結構。積極落實中國足協關於規範職業足球俱樂部的各項要求,加快俱樂部現代企業製度建設,完善俱樂部法人治理結構和股權結構。引導職業足球俱樂部加強自身建設,健全內部規章製度,積極引入職業足球戰略投資者,實行會員導向的職業體育俱樂部組織治理模式。鼓勵職業足球體育俱樂部創新治理模式,完善管理、營銷、公關體係,組建有社會相關人士和球迷代表參與的俱樂部球迷協會等後援組織,支持具備條件的職業足球俱樂部上市。
——鼓勵職業體育俱樂部開發多元化產品體係。重視職業俱樂部本土化特色文化的培育,加強職業體育俱樂部多層級青訓體係建設。全力打造職業體育俱樂部的主場經營空間,開發多元化球迷衍生產品。以職業賽事為龍頭,打造多元化、常態化的賽事體係,豐富賽事開發產品,改善職業俱樂部的經營狀況,提升職業俱樂部的經營水平。充分利用世界客都的高端平台,協助俱樂部大力開拓海內外市場資源,力爭至2025年中甲以上男子職業足球俱樂部逐步實現自負盈虧。
——推動業餘俱樂部向職業俱樂部發展。製定業餘俱樂部的運營規範和鼓勵措施,扶持有實力的業餘俱樂部積極參加中國足協各級業餘聯賽,支持具備條件的業餘俱樂部發展升級成為職業足球俱樂部。鼓勵各職業俱樂部、業餘俱樂部積極參與中國足球青訓中心和校園足球的交流互動,擴大俱樂部後備人才來源,建立多元化的人才輸送渠道,形成俱樂部合理的人才梯隊結構。
(五)夯實足球發展的社會基礎。
——加大足球場地設施建設的投入。加大足球場地設施建設的投入。把足球場地設施建設納入全市各級政府經濟社會發展規劃、國土空間規劃和年度用地計劃。自然資源等部門根據《城市社區體育設施建設用地指標》和《城市居住區規劃設計規範》等相關要求,製定新建居住區和社區配套建設足球場地標準,將種植草皮的足球場地麵積納入綠地率。2025年,各縣(市、區)建立健全社區足球場地設施建設工作機製和管理模式,按照完整居住社區建設標準,實現新建居住社區內至少配建一片非標準足球場地設施,既有社區因地製宜配建社區足球場地設施。2035年,各縣(市、區)城市社區實現足球場地設施全覆蓋,具備條件的街道、街區內配建一片標準足球場地設施。充分整合體育中心、山地、荒地、公園綠地、閑置廠房、校舍操場、社區空置場所等場地資源,拓展基層社區足球運動場所。出台《足球場地建設、運營及開放共享資金補助辦法》,鼓勵和補貼社會資本投資興建包括專業足球場、沙灘足球場、籠式足球場、氣膜室內足球場在內的各種類型的足球場地設施,簡化足球場地設施的申報和建設程序,引導企事業單位自建足球場地設施。
——加強足球場地建設運營管理。鼓勵公共足球場地通過委托經營、購買服務等方式,在滿足訓練、比賽之外向社會免費或低收費開放。充分運用科技手段,推動足球場地開放共享。把學校足球場地開放開支納入學校公用經費,安排財政專項補貼。建立健全校園足球場地建設標準、開放要求、開放對象、收費標準和管理措施,加強風險防控和安全保障,做到條件成熟即可開放。至2025年具備對外開放條件的學校校園足球場地實現免費或低收費對外開放比例達到100%。引導企業、機關事業單位等所屬足球場地設施利用工餘時間低收費或免費向社會開放。鼓勵職業俱樂部以適當形式開放場地。逐步形成體育與教育、學校與社會、學區與社區共建共享場地設施的有效機製。
——創新社會足球賽事的推廣模式。充分發揮機關、事業單位、人民團體、部隊和企業的作用,鼓勵組建各種形式的社會足球組織,夯實足球發展的社會基礎。拓展社會足球參與形式,逐步建立城區、村鎮足球聯賽、企業聯賽、行業聯賽、社區聯賽等,覆蓋不同齡段的社會競賽體係。積極推廣5人製足球、7人製足球、沙灘足球,廣泛開展各類小型靈活的足球活動,在經費、場地、競賽、教練指導等方麵加大支持力度,逐步形成完善的城市社會足球競賽體係,培育一批單位、企業、鄉鎮足球示範單位。擴大足球項目社會體育指導員隊伍,至2025年各類社會足球指導員人數達500人。
(六)培育一批重大品牌足球賽事和活動。
——引進若幹具有國際影響力的賽事。在中國足協的支持下引進、策劃一批品牌知名度高的國際級重大足球賽事。力爭梅州成為2023年在中國舉辦的亞洲杯足球賽12個承辦城市之一,將梅州“一帶一路”國際邀請賽升級為中國足球協會A類賽事,積極協商將國際足聯“中國杯”足球賽和“四國女子足球賽”長期落戶梅州,積極承辦一批具有國際影響力的全球或洲際青少年足球賽事。目前中國足協超級聯賽已成為具有國際影響力的賽事,梅州將通過大力培育中國足球職業聯賽,不斷提升目前梅州客家足球俱樂部和五華足球俱樂部主場的競爭力。依托社會力量和市場運作,常態化引進一批國際著名足球職業俱樂部商業性表演賽事。充分開發梅州作為世界客都的獨特優質資源,利用每兩年一度的“世界客商大會”,同期舉辦“客家杯”足球賽或“球王杯”全球華人足球賽和足球嘉年華係列活動。
——大力引進和創新全國性和區域性品牌賽事。在廣東省體育局和廣東省足協的支持下,主動與粵港澳大灣區對接,將梅州納入粵港澳大灣區培育“國際性、區域性品牌賽事”的發展計劃,積極承辦“省港杯”“粵澳杯”足球賽,積極參與粵港澳大灣區城市足球聯賽。承辦“省長杯”足球賽、省青少年足球錦標賽、百縣足球賽等重大足球賽事。
——創新開發一批梅州城市特色本土賽事。在市委市政府領導下,全市賽事開發一盤棋,創新打造梅州市—縣(市、區)—鎮—村四級足球聯賽,開發“特區杯”“客家杯”“葉劍英杯”“球王杯”以及“市長杯”“校長杯”等具有地方特色的本土型城市足球賽事和社會廣泛參與的大眾足球賽事。鼓勵全市各部門、各係統以及社會力量自主創立可持續發展的本部門、本單位以及各類民間足球賽事。至2025年,全市八個縣(市、區)構建起縣域村級足球聯賽體係,進一步打牢建設梅州足球特區的基層基礎,濃厚鄉村足球氛圍。
(七)壯大足球產業發展體係。
——積極引進足球和相關產業企業總部。將足球培訓產業打造成為梅州核心產業,大力引進其他特色產業,形成足球高端產業人才聚集的“黃埔軍校”效應。製定優惠政策,合理布局空間,優化足球產業和市場投資、商務和生活環境。充分依托梅州在足球青訓、後備人才市場方麵的資源優勢,積極引進足球培訓、競賽、中介、場地草皮、用品製造、電子競技、足球創意、智慧足球場館等領域的國際和國內品牌企業總部或區域性總部落戶梅州,加快完善企業總部落戶所需要各類足球產業人才、信息、技術資源保障和生活配套服務。以產業化、市場化為手段,全方位打造梅州足球特區足球青訓人才培訓中心、冬訓中心、賽事中心、人才交易中心、足球用品博覽會等核心平台,吸引各類足球和相關企業總部的落戶。至2025年,全市八個縣(市、區)要打造“一縣一品”足球產業項目,以品牌效應推動整體足球產業發展。
——依托足球小鎮構建足球產業綜合體。積極探索足球小鎮綜合體建設的內容和路徑,以加快建設五華橫陂足球小鎮為龍頭,帶動梅縣富力足球小鎮、雁洋運動休閑小鎮、市足球公園、華南虎足球俱樂部基地、梅州客家足球俱樂部基地、輝駿女子足球俱樂部基地的規劃建設。以足球產業為核心,以足球實體經濟為依托,樹立足球特色品牌,吸引長效投資,打通上下遊,大力延伸足球產業鏈,全力打造集足球人才培訓、足球競賽、足球用品、可穿戴式訓練裝備以及足球創意、足球動漫、足球電子競技、智慧足球場館、足球競猜、足球影視、足球產品孵化以及博覽、休閑、康養、旅遊、運動食品、配套商業等全產業鏈,依托足球小鎮創建梅州“國家級足球科技產業示範園”,推動足球產業聚集和形成輻射帶動效應,扶持若幹入園的足球培訓、競賽、中介、裝備製造等優質企業上市。
——大力發展足球裝備製造業。充分利用梅州“足球之鄉”的品牌優勢,積極引進國內外知名足球裝備用品製造業品牌骨幹企業,大力培育本土紅旗體育、躍速體育等核心製造企業升級改造。鼓勵足球用品生產企業加大研發力度和投入,以足球高端智能化係列用品裝備製造和銷售為重點,扶持和支持開發科技含量高、擁有自主知識產權的足球訓練、競賽、裁判等智能化產品和可穿戴式裝備。籌備舉辦以足球係列產品為主題的國際或全國性足球用品博覽會,將梅州逐步打造成為全球足球係列產品生產、銷售和博覽中心。
——大力推進足球與其他產業的融合發展。結合梅州“5311”綠色產業體係建設,充分依托梅州厚重的文化、山清水秀的自然生態環境和傳統足球的社會影響力,加快推進足球與其他產業的融合和創新發展。加快建設中國足球冬訓基地,培育足球冬訓市場。發揮文化旅遊、教育、產業等多部門的主動性和資源優勢,重點抓好“足球+文化”“足球+旅遊”“足球+教育”“足球+金融”“足球+移動電信”等融合產業的規劃,各主管部門落實係列開發項目清單和具體推進實施,充分發揮“約球吧”等電子商務、網絡媒體、手機足球遊戲、足球社區服務平台等智慧化互聯網平台,拓展足球文化創意、青少年足球“夏令營”和“冬令營”等足球特色旅遊新型服務項目,培育若幹體教文旅融合發展的產業基地。
(八)豐富完善足球文化與交往體係。
——構建具有濃重地方特色的足球文化體係。充分發揮梅州作為中國體育非物質文化(足球)保護與推廣城市的獨特地位,積極建設中國足球文化聖地,以此為平台廣泛開展弘揚梅州足球文化的大型係列主題活動,開發一批高質量的影視宣傳播作品,提升梅州足球文化的軟實力。加快建立中國現代足球博物館,設立中國足球名人堂,大力挖掘和梳理球王李惠堂以及國內足壇優秀教練員、運動員包括梅州本土曾雪麟、張均浪、蔡錦標、王惠良、郭億軍、謝育新、池明華、楊寧、伍文兵等優秀足球明星的成長規律和為國爭光的感人經曆,編輯梅州籍優秀足球運動員成才的勵誌書刊,記載梅州足球的風雲人物,傳承梅州足球精神。全市八個縣(市、區)充分依托公園、場館、社區,大力傳播足球文化,打造街區足球文化品牌。
——加大梅州城市足球對外交往力度。積極與國內外足球知名城市結成友好城市,發起成立中國足協16個重點城市足球發展聯盟,在深化與德國海德霍姆、巴西桑托斯、葡萄牙本菲卡等俱樂部等友好城市關係的基礎上,進一步擴大與世界其他著名足球城市交流,至2030年梅州足球國際友好交流城市達到6個。積極引進國際足球區域性組織機構、歐美知名足球俱樂部和商業組織等在梅州設立辦事處、代表處和經營性機構,建設“梅州足球特區國際足球交流中心”,定期舉辦國際性足球文化節,將梅州 “一帶一路”國際足球邀請賽、全球華人足球賽等納入中國足球協會年度賽事舉辦範圍。
(九)著力提升足球科研創新水平。
——構建智慧化足球大數據平台。建立全市足球運動大數據管理係統,與全國青少年校園足球工作領導小組合作,建立全國校園足球運動員注冊管理係統和全國青少年足球工作管理信息係統。以兩大智慧平台為抓手,及時掌握全國校園足球發展動態,定期發布青少年足球發展水平報告藍皮書,將梅州建設成為全國校園足球發展數據信息中心。依托梅州多層級足球梯隊和較為完善的足球場地設施,構建“約球吧”等覆蓋全球的智慧化互聯網平台,委托或組建現代化公司管理運營團隊積極開發足球賽事、足球旅遊衍生產品。
——搭建高水平國際化足球科研平台。在教育部、國家體育總局和中國足球協會的指導下,著眼國際視野,創建高水平國際化的“足球(產業)學院”,啟動高水平足球教學人才培養和高水平足球科研人才引進兩個平台建設。“足球(產業)學院”將大力吸收世界足球發達強國的足球發展理念、師資力量和教材體係,創新足球高端教學、管理人才的培育方式,加快培育一批具有國際足球發展視野、掌握先進足球發展理念和實際能力的高素質教練員、裁判員和經營管理人才。引進和承擔國內外高端足球領域的管理工作會議和學術會議及活動,力爭舉辦一年一度的“足球發展論壇”。
——探索提升青少年足球競技水平的科學規律。建立科學的青少年足球選材與選拔標準,深入摸索青少年足球人才成長規律,將現代科技與足球訓練緊密結合,為足球運動員訓練與競賽提供科學決策依據。參照國外足球發達國家的經驗,探索構建適應中國足球青少年成材的日常訓練管理體係、足球訓練理念、足球技戰術體係、足球比賽風格,研究構建集“選材、訓練、競賽、醫療、康複、科研、管理”於一體的中國青少年足球培育模式。
四、保障服務措施
(一)組建保障有力的組織機構。
組建梅州市創建足球特區工作領導小組,加強統籌梅州足球特區建設的規劃、建設和政策協調,決定梅州足球特區建設和發展的重大事項。領導小組由市主要領導任組長,成員包括市發改、財政、自然資源、體育、教育、文化廣電旅遊、住建等相關職能部門主要負責人。領導小組下設辦公室,具體承擔落實足球特區建設領導小組確定的方針、規劃、重大決議和工作部署的職能,積極推進足球特區建設的具體工作,統籌協調梅州全市足球發展資源,定期協商足球特區建設的具體工作,檢查監督梅州足球特區建設的工作成效,統籌協調梅州全市足球發展資源,定期協商足球特區建設的具體工作。領導小組辦公室的日常工作由梅州市體育局承擔。各縣(市、區)參照市級做法建立健全有關工作機製。
(二)加快組織實體化建設。
大力推進管辦分離,做大做實梅州市足球協會和中國足協青訓中心兩個抓手。加快梅州市足球協會以及下屬縣區分會實體化改革步伐,充分發揮其行業組織的龍頭作用。調整、充實梅州市足球協會的機構和組成人員,擴大協會的全麵管理職能,充實完善內部管理機製,逐步建立體製完善、結構合理、職責明確、規章健全、監管完善的協會管理體製,成為中國足協推進依法自主管理和科學民主決策的地方協會改革典範。強化中國足協青訓中心的人、財、場地等實體化建設,充分發揮其國字號青訓機構的權威和引領作用,成為統籌全市足球青訓人才的核心平台,各區縣設立相應的分中心,構建起連接中國足協和梅州青訓人才培養的直通渠道。
(三)編製梅州足球特區建設係列規劃。
梅州足球特區的建設將以《中國足球改革發展總體方案》為指南,遵循《中國足球中長期發展規劃(2016—2050年)》戰略部署,緊密結合梅州城市發展的實際,按照《廣東省體育強省建設實施綱要》和《梅州足球特區建設規劃》提出的主要任務,係列編製推動《梅州市足球中長期發展規劃(2020—2050年)》《梅州足球發展十年規劃(2020—2029)》等係列實施措施,啟動包括梅州市足球協會和中國足協青訓中心實體化改革在內的《梅州足球特區建設重大問題的專項方案》研究。將縣(市、區)足球場地設施建設和足球產業作為《梅州市體育產業十年發展規劃(2020—2029)》核心任務。各縣(市、區)將梅州足球特區發展規劃和建設納入一把手工作,通過定期檢查、中期彙報、指標考核等措施將梅州足球特區建設工作常態化、製度化。各縣(市、區)結合實際,製定相應的足球改革發展規劃。
(四)出台梅州足球特區建設的扶持措施。
出台《梅州市進一步加強足球人才隊伍發展的實施意見》《梅州市加強足球競賽、培訓體係建設實施辦法》《梅州市足球場地建設、運營及開放共享資金補助辦法》《梅州市業餘足球俱樂部暫行管理辦法》《梅州市職業足球俱樂部資金扶持辦法》《梅州市加快足球產業發展實施意見》等。積極爭取國家、省的支持,將梅州足球特區建設納入《中國足球總體改革方案》和《中國足球中長期發展規劃(2016—2050年)》的實施推進方案,確立梅州在全國城市足球發展過程中的改革先行點和特色示範區地位。爭取將梅州市足球協會納入中國足球協會直屬會員,確定梅州為新一輪中國足協“突破計劃”的足球綜合改革試點城市。支持梅州申報國家體育產業示範基地(足球),授予一批以足球為特色的國家和省體育產業示範項目和示範單位、國家和省體育旅遊目的地精品項目,國家體育總局中央蘇區扶持示範單位,支持梅州創建粵港澳大灣區體育產業(足球)轉移示範區。爭取將梅州列為國家體育總局彩票管理中心足球彩票試點城市,探索包括“彩票+職業聯賽主場”在內的足球彩票新的發行種類。
(五)實施高水平足球優才成長戰略。
加快製定梅州足球特區高水平後備人才成長戰略,製定優秀足球後備人才多渠道、多形式的發現和選拔機製,讓更多的技術過硬、素養較高、具有足球天賦的青少年後備人才脫穎而出。深化青少年足球教學改革,率先在國內創新內容豐富、形式多樣、因材施教並具有國際先進水平的教學培育體係。打造高水平足球青少年後備人才快速成長所需要的家庭、社區、校園足球、青訓中心、俱樂部以及經紀人等外部環境,完善足球特長生升學、校園與俱樂部直通車等保障機製。重視高水平足球教師、教練員隊伍的建設,通過聘請高水平中外著名教練來梅州講學以及院校培養、在職進修、出國培訓等措施,培育具有國際足球發展視野、了解國際足球發展動態、掌握高水平後備人才培育所需要的技戰術、體能、心理等教學技能的高水平足球教師和教練員教學指導人才。對納入市屬四個足球重點縣(市、區)高水平後備人才培育給予適當的扶持政策傾斜,對向上輸送到不同級別的職業俱樂部和國家隊球員的單位和個人給予專項獎勵。
(六)加大各級財政扶持力度。
建議設立廣東省“梅州足球特區建設”專項扶持基金,獲得中央和省兩級財政專項轉移支付,對梅州足球場地建設給予省級專項扶持資金支持,在廣東省體育產業基金中給予梅州足球產業專項扶持。籌建覆蓋全球的“梅州足球特區發展公益基金會”,設立市級“梅州足球特區建設專項資金”。積極探索在梅州試行和推廣中國體育彩票足球賽事即開型競猜,在廣東省和梅州市體育彩票公益金中設立用於梅州足球特區建設的專項列支。加大市縣區各級政府本級財政支持足球運動發展的力度,完善梅州市公共財政對足球事業發展的投入機製,市、縣(市、區)將足球改革發展所需經費列入本級財政預算,並逐年提高。對落戶梅州的職業足球俱樂部、相關體育規模企業總部等給予一次性獎勵,製定和完善職業足球俱樂部晉級晉升專項獎勵辦法。
(七)創新土地和金融服務支持方式。
全麵落實廣東省《關於支持足球場地設施規劃建設的若幹政策意見》《廣東省足球場地設施建設規劃》和《廣東省足球場地設施建設空間布局總體方案》,出台《梅州市足球場地建設、運營及開放共享資金補助辦法》,將足球及相關體育營地納入國土空間規劃和年度用地計劃,逐年加大新建足球場地的用地指標,加快舊場地的改擴建,下大力氣多渠道解決足球場地設施新建和改擴建的資金、土地指標、配套設施用地等實際困難,將足球場地審批納入快速審批通道。依據《國務院辦公廳關於進一步激發社會領域投資活力的意見》,對落戶梅州的職業足球俱樂部、體育企業總部建設和足球小鎮等用地指標給予一定的保障性傾斜。鼓勵社會投資直接通過或租用方式開發山地、荒地、閑置廠房、社區空間等建設足球場地,製定市、縣(市、區)政府對社會力量投資建設的各級各類足球場地設施一次性或常態性補貼辦法。
加強與政策性銀行、保險等金融機構合作,引導開發性金融資金投入在梅州足球特區基礎設施建設。積極開發“足球+金融”係列服務產品,創新梅州足球金融服務體係,鼓勵金融機構積極扶持和服務職業足球俱樂部、民間實體化俱樂部以及發展足球產業的中小企業,積極參與足球場地設施、足球博物館建設。加大扶持足球俱樂部等足球產業相關企業納入上市後備企業培育的力度,積極搭建推動金融服務梅州足球特區建設的各類平台,用好用活各級各類國家和廣東省足球發展扶持資金。
(八)落實稅費等專項優惠政策。
足球場館用於體育活動的房產和土地,符合國家政策規定的可依法享受有關房產稅和城鎮土地使用稅優惠。依據國務院《關於加快發展體育產業促進體育消費的若幹意見》和《廣東省體育強省建設實施綱要》,參照財政部、教育部關於西部地區、中央蘇區、粵港澳大灣區等相關政策,落實對足球俱樂部、校園足球、足球產業相關企業的優惠扶持政策,對足球場館的水、電氣、熱等價格不得高於一般工業標準執行。足球領城的社會組織,經認定取得非營利組織企業所得稅免稅優惠資格的,依法享受相關優惠政策。足球俱樂部及相關企業發生的符合條件的廣告費支出,符合稅法規定的可在稅前扣除。職業足球俱樂部、體育企業等舉辦賽事和活動所需的安保、消防、衛生等,相關部門積極主動為主場賽事和活動提供指導和服務,將足球產業作為優先引進和發展類別列入市、縣(市、區)各級政府完善招商引資活動,並提供相應的優惠扶持政策。
(九)完善足球人才相關政策。
加大梅州足球特區建設高層次人才和急需緊缺人才引進的力度,麵向全球招聘和引進梅州足球特區建設所需要人才,將其納入梅州市委市政府《關於加快人才發展的意見》,有關經費從“梅州足球特區建設專項資金”中列支。實施“百名優秀裁判員、千名優秀教練員、萬名優秀運動員培育計劃”,鼓勵本土優秀教練員、運動員、裁判員、科研人員、企業家紮根梅州創業,設立“梅州足球特區產業領軍人才計劃”,吸引高層次、高水平足球特殊人才落戶梅州,創新用人機製,采取柔性管理模式,以兼職、顧問、工作室等形式,積極引進國內知名學者、足球名宿、產業專家來梅州短期講學、指導,邀請中國足協、廣東省體育局、廣東省足球協會等上級單位和國內其他城市派員來梅州掛職指導。完善教練員、裁判員工作補助管理辦法,將市、縣(市、區)體校教練員在非工作日(時間)加班帶隊訓練,公職身份裁判員執法等納入績效獎勵。切實保障市體校運動員文化課就讀政策與措施,加強與國內外相關高等院校對接,製定本地優秀足球運動員就讀高等院校運動訓練等相關本科專業的優惠獎勵政策和優秀足球運動員、教練員、管理人員、產業人才到國內外學習培訓等具體扶持。支持由梅州承辦國家級、省級各類型足球教練員、裁判員、社會體育指導員培訓班。
(十)建立監督考評機製。
明確全市各部門建設梅州足球特區的目標責任,構建具有強約束效應的考核指標體係,並納入年度考核結果和市政府督辦。對重大足球發展項目建立跟蹤評估體係,及時解決發展中存在的問題。將梅州足球特區工作納入市政府督查範圍。建立和完善問責製度、追究製度,形成梅州足球特區建設內部管理的長效機製。為確保高質量地推進梅州足球特區的建設工作,全麵評估足球特區建設對梅州經濟社會的影響,建立完善的足球產業統計體係。
(十一)全方位加強宣傳和推廣。
將梅州足球特區建設的宣傳整體納入梅州全市對外推廣的各種傳播渠道,充分利用廣播、電視、報紙、網站、微博、微信等城市綜合平台和公益廣告,全方位、多渠道,擴大與外地媒體平台的合作,向海內外傳遞梅州足球特區建設的信息。積極承辦國家體育總局、教育部、文化旅遊部、中國足球協會、廣東省政府的相關賽事、活動和會議,擴大梅州足球特區的影響力。利用中央、省和市三級媒體宣傳平台和新媒體平台,策劃和製定梅州足球特區的整體宣傳推廣方案。與中央電視台合作,安排《梅州足球特區建設》專題係列報道,與廣東電視台合作設立專題,定期對《梅州足球特區建設》進行追蹤報道,在梅州電視台、梅州日報開設《梅州足球特區建設》專欄。充分利用新媒體和公共社交平台大力宣傳梅州足球特區建設的重要意義,及時報道足球特區建設的動態和活動。在各級各類對外招商引資的政策和宣傳中加入足球產業類別,多部門聯合推出“用激情追逐兩個夢、用熱情辦好三件事、用感情踢好四種球”的主題宣傳活動,推出梅州足球特區的專門形象標誌、吉祥物和宣傳口號,在城市公共建築設施、城市公益廣告、城市標誌宣傳雕塑中積極融入梅州足球特區的元素。鼓勵大眾創作足球題材的歌曲、影視、書刊等文化藝術作品,為擴大梅州足球特區的宣傳提供多種形式的獎勵。廣泛開展各種城市足球主題日活動,讓“看球、議球和踢球”融入市民的生活方式,讓足球點燃城市的夢想,讓足球實現城市的夢想。



