yabo88 關於印發梅州市銅箔—高端印製電路板產業集群發展規劃(2021—2025年)的通知
yabo88 關於印發梅州市
銅箔—高端印製電路板產業集群發展
規劃(2021—2025年)的通知
各縣(市、區)人民政府(管委會),市府直屬和中央、省屬駐梅各單位:
《梅州市銅箔—高端印製電路板產業集群發展規劃(2021—2025年)》已經市人民政府同意,現印發給你們,請認真組織實施。實施中遇到的問題,請徑向市工業和信息化局反映。
yabo88
2021年1月14日
梅州市銅箔—高端印製電路板產業集群
發展規劃(2021—2025年)
目 錄
一、集群產品概述 4
(一)銅箔 4
(二)覆銅板 5
(三)印製電路板 6
(四)終端產品 7
二、集群產品現狀和需求前景 7
(一)電解銅箔 7
⒈電子電路銅箔 8
⒉鋰電銅箔 9
(二)覆銅板 10
(三)印製電路板 10
(四)終端產品 12
⒈新能源汽車及動力電池 12
⒉5G基站 13
⒊智能手機 13
三、梅州銅箔—印製電路板產業發展現狀 15
(一)總體情況 15
⒈產業發展初具規模 16
⒉行業骨幹企業集聚 16
⒊細分領域優勢初現 17
(二)存在問題和挑戰 18
四、主要發展目標 19
五、抓項目抓招商 21
(一)鼓勵增資擴產,開展技改創新 21
(二)加強招商引資,形成發展新動能 21
六、大力推進特色園區建設 23
(一)梅縣區銅箔新材料特色產業園 23
⒈做好園區前期工作,夯實產業發展基礎 23
⒉加快基礎設施建設,優化軟硬件環境 23
⒊加快園區項目建設,加大招商力度 24
(二)梅江區新一代電子信息產業(電子電路製造)特色產業園 24
七、注重研發創新 24
(一)強化企業創新能力,推動高端化發展 25
1.加強創新主體培育,增強創新能力 25
2.增強產品研發能力,發展高端產品 25
3.強化骨幹企業技術儲備能力,發展前沿技術 26
(二)建設公共技術服務平台,提升技術研發能力 26
(三)加強產學研深度融合,推動科技成果轉化 27
(四)加大知識產權保護,建立良好創新環境 27
八、加強環境保護和安全生產 28
(一)守好環保底線、推動產業綠色發展 28
(二)持續推進節能降耗,著力提升清潔生產水平 29
(三)梅縣特色產業園打造綠色園區 30
(四)加強梅州經濟開發區環境綜合整治,打造生態園區 30
(五)加強安全生產工作,落實安全生產責任 32
九、強化政策支持 32
(一)加大政策支持力度 32
(二)強化資源要素支撐 33
(三)建立人才隊伍支撐 34
(四)深化產業集群內外合作 35
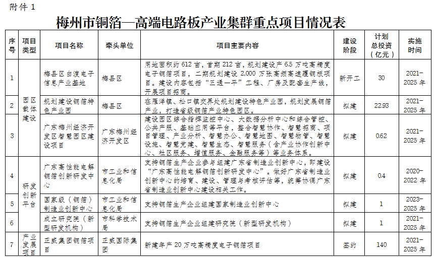
附件1:梅州市銅箔—高端電路板產業集群重點項目情況表 36
附件2:主要骨幹企業名單 42
附件3:國內銅箔—電路板相關專業領域部分龍頭企業 43
為深入貫徹習近平新時代中國特色社會主義思想,認真落實省委、省政府關於推進製造強省建設、培育二十大戰略性產業集群的戰略部署,深入落實市委七屆七次、八次、九次全會精神和對接“雙區”大市場工作部署,構建“5311”綠色產業體係,加快培育銅箔—高端印製電路板產業集群,促進產業邁向價值鏈高端,推動梅州工業經濟高質量發展,依據《亚搏app下载安装 關於培育發展戰略性支柱產業集群和戰略性新興產業集群的意見》(粵府函〔2020〕82號)和《梅州市實施五年實體經濟大振興 加快構建“5311”綠色產業體係實施方案(2019—2023)》等文件精神,結合我市實際情況,特編製本規劃。
一、集群產品概述
(一)銅箔。
銅箔是製作覆銅板(CCL)、印製電路板(PCB)和鋰離子電池重要的原材料。按照製造工藝分為壓延銅箔和電解銅箔兩大類。壓延銅箔是利用塑性加工原理,通過對銅錠的反複軋製—退火工藝而成的,其內部組織結構為片狀結晶組織,壓延銅箔產品的延展性較好。
電解銅箔是利用電化學原理通過銅電解而製成的,製成生箔的內部組織結構為垂直針狀結晶構造,其生產成本相對較低。電解銅箔按下遊需求可以分為電子電路銅箔、鋰電銅箔和電磁屏蔽用銅箔,電子電路銅箔(純度99.7%以上,厚度5μm—105μm)是電子工業的基礎材料之一,主要用於覆銅板(CCL)和印製電路板(PCB)上,產品廣泛應用於工業用計算器、通訊設備、QA設備、民用電視機、錄像機、CD播放機、複印機、電話、冷暖空調、汽車用電子部件、遊戲機等,是銅箔第一大應用領域;鋰電銅箔主要用於消費類鋰電池、動力類鋰電池及儲能用鋰電池,為銅箔第二大應用領域;電磁屏蔽用銅箔,主要應用於醫院、通信、軍事等需要電磁屏蔽等部分領域,其比重較小。
電子電路銅箔與鋰電銅箔的前期生產設備、生產工藝相同,主要區別是後期抗氧化處理工藝不同,電子電路銅箔使用電鍍工藝,進行表麵抗氧化處理,鋰電銅箔使用化學材料進行表麵抗氧化處理。
(二)覆銅板。
覆銅板是將電子玻纖布或其它增強材料浸以樹脂,一麵或雙麵覆以銅箔並經熱壓而製成的一種板狀材料,被稱為“覆銅箔層壓板(CCL)”,簡稱“覆銅板”。
覆銅板可分為剛性覆銅板和撓性覆銅板兩大類,剛性覆銅板,按覆銅板不同的絕緣材料及其結構劃分,可分為有機樹脂覆銅板、金屬基(芯)覆銅板及陶瓷基覆銅板;按覆銅板的厚度劃分,可分為常規板和薄型板;按覆銅板采用的增強材料劃分,可分為電子玻纖布基覆銅板、紙基覆銅板及複合基覆銅板;按覆銅板采用的絕緣樹脂劃分,可以分為環氧樹脂覆銅板、聚酯樹脂覆銅板及氰酸酯樹脂覆銅板等;此外,還有按照阻燃等級及某些特殊性能劃分的特殊剛性覆銅板。撓性覆銅板分為聚酯薄膜型(阻燃與非阻燃)、聚酰亞胺薄膜型(阻燃、非阻燃、二層法與三層法)及極薄電子玻纖布型等三種。
覆銅板主要是用來製造印製電路板,以供對電子元器件起到支撐和互相連接、互相絕緣的作用,被稱為印製電路板的重要基礎材料,是所有電子整機,包括航空、航天、遙感、遙測、遙控、通訊、計算機、工業控製、家用電器、甚至高級兒童玩具等一切電子產品都不可缺少的重要電子材料。隨著科技水平的不斷提高,近年來有些特種電子覆銅板也用來直接製造印製電子元件。
(三)印製電路板。
印製電路板PCB(Printed Circuit Board),又稱“印刷線路板”,是利用印刷技術及腐蝕技術製造出來的可用來將零件互相連接及作為支持零件的電子部件。
根據電路層數分為單麵板、雙麵板和多層板,其中單麵板就是零件集中在其中一麵而導線則集中在另一麵的印製電路板,雙麵板是包括頂層和底層的雙麵都敷有銅的印製電路板,多層板是指用於電器產品中的多層線路板,多層板用上了更多單麵板或雙麵板的布線板,常見的多層板一般為4層板或6層板,最高為100層。
按軟硬分類分為剛性電路板和撓性電路板、剛撓結合板,其中:剛性電路板有酚醛紙質層壓板、環氧紙質層壓板、聚酯玻璃氈層壓板、環氧玻璃布層壓板;撓性電路板又稱軟性印製電路板即FPC,是以聚酰亞胺或聚酯薄膜為基材製成的一種具有高可靠性和較高曲繞性的印製電路板;剛撓結合板是軟板和硬板的相結合,是將薄層狀的撓性底層和剛性底層結合,再層壓入一個單一組件中形成的電路板軟硬結合板。
PCBA是裝了元件的印刷電路板,以應用領域可以細分為通信用板、消費電子用板、計算機用板、汽車電子用板、航天航空用板、工控醫療用板等,普遍應用於各個領域,無論是大型設備或是家用電器、通信基站或個人手機、電腦或電子玩具均包含相應的印製電路板。
(四)終端產品。
終端產品也就是最後流通到用戶手中,供用戶使用的產品。電子電路銅箔根據應用的領域不同,分為手機、計算機等消費類電子終端,汽車用終端,醫療設備終端,工業應用終端,航空航天應用終端等。同樣,應用PCB電子元件的終端產品越來越豐富,從智能手機到廚房電器,從醫療設備到航空航天,幾乎滲透到了各個行業和各個領域。
鋰電銅箔作為鋰離子電池的關鍵基礎性材料,下遊終端產品主要是智能家電、新能源汽車等終端所需的鋰電池、動力電池、儲能鋰電池。
本規劃結合梅州實際,依托現有的銅箔-印製電路板產業基礎,重點打造“銅材—電子電路銅箔—覆銅板—印製電路板—終端產品”產業鏈,同時創造條件加快發展“銅材—鋰電銅箔—鋰電池”的產業鏈,堅持高質量發展理念,打造銅箔-高端印製電路板產業集群。
二、集群產品現狀和需求前景
(一)電解銅箔。
2019年,我國電解銅箔的產能53.36萬噸,其中電子電路銅箔產能33.5萬噸,鋰電銅箔產能19.86萬噸。據中國電子材料行業協會電子銅箔材料分會(以下簡稱“中國銅箔分會”)預測,到2020年底,隨著目前新建、擴建產能繼續進行,國內約有13.2萬噸電解銅箔的新增產能,國內電解銅箔總產能將達到約66.56萬噸,其中電子電路用銅箔產能達到37.9萬噸,鋰電銅箔產能達到28.66萬噸。
⒈電子電路銅箔。
發展現狀:電子電路銅箔在印製電路板(PCB)中,起到導電、導熱的重要作用,被譽為PCB上的神經網絡。當前把電子電路用銅箔(PCB銅箔)分為常規銅箔和高性能類銅箔兩大類。全球PCB產業持續增長,帶動電子電路銅箔穩定發展,產量從2013年的34.4萬噸增長到2019年的63.5萬噸。雖然所占比例從2014年的85.6%下降到2019年的78.2%,但仍然占有很大優勢。目前,全球銅箔主要產自亞洲,其中日本、韓國、中國台灣地區長期占主導地位,尤其在高精度電子銅箔領域明顯占優,其中中國台灣企業占全球高頻高速電路用銅箔市場份額的45.9%,日本企業35%;韓國企業10.3%;中國大陸內資企業僅7.3%。近些年中國銅箔產量快速提升,但高性能電子電路銅箔產量仍然占比較低。根據中國銅箔分會2020年4月對國內銅箔企業調查統計,2019年港、台、日在中國大陸企業的電子電路銅箔產量為14.8萬噸,占國內電子電路銅箔總產量29.2萬噸的50.7%,內資企業電子電路銅箔的產量為14.4萬噸,占比49.3%。在電子電路銅箔的各種厚度規格中,18μm、35μm兩種規格的銅箔品種仍是主流(分別占32.6%和45.2%)。在內資銅箔企業的產量中,撓性PCB用銅箔及高頻高速電路用銅箔的產量分別為4274噸和3686噸,分別隻占內資產量的3.0%(撓性PCB用銅箔)和2.6%(高頻高速電路用銅箔)。隨著新增產能的大量釋放,常規電子電路銅箔市場競爭加劇,在5G產業鏈需求拉動下,中高階銅箔供應跟不上市場需求,供應吃緊,但一般銅箔仍供過於求。
需求前景:從2018年開始,5G、人工智能、大數據、汽車電子等市場發展迅速,相關PCB產業均在向高精度、高密度和高可靠性方向發展,對於高檔高性能銅箔,如高頻高速電路用銅箔、IC 封裝載板用極薄銅箔、大功率及大電流電路用厚銅箔等需求增加明顯,供應吃緊,將驅動高端PCB銅箔需求高增長。中信期貨預測到2025年,全球/中國5G基站建設累計用高頻高速PCB銅箔產值規模將分別達到165.6/94.6億元,高頻高速PCB銅箔需求總量分別達到20.2/11.5萬噸。而目前國內高端PCB銅箔供應以外資企業為主,國產高端PCB銅箔占比不到10%,國產替代有望進一步提升,市場前景廣闊。
⒉鋰電銅箔。
發展現狀:2019年,我國鋰電銅箔產能/產量呈兩位數增長,鋰電銅箔的年產能19.86萬噸,增長率達22.3%;年產量13.85萬噸,增長率達16.2%。其中內資企業鋰電銅箔的產量為13.24萬噸,占國內鋰電銅箔總產量的95.6%,處於絕對主導地位。6μm鋰電銅箔已實現大規模量產,2019年產量為5.74萬噸,6μm鋰電銅箔產量比重達到41.4%,已經快速發展成為市場主流,甚至有幾家企業開始批量生產4.5μm雙光銅箔。但2019年下半年以來,由於受國際貿易摩擦、新冠肺炎疫情,以及新能源汽車行業發展不及預期,鋰電銅箔新增產能開始大量釋放等因素的多重擠壓,導致市場競爭激烈,銷售價格快速下降,對鋰電銅箔需求大幅下滑,直到2020年8月以後,市場需求開始增加,市場形勢快速好轉。
需求前景:鋰電池產業作為國家重點發展的戰略性新興產業之一,國家出台多項鼓勵鋰電池及其關鍵材料產業發展的政策,加上國務院印發關於《新能源汽車產業發展規劃(2021—2035年)》,全球新能源產業的快速發展,新能源汽車以及動力電池領域需求將迎來高速增長,大大拉動高性能鋰電銅箔市場需求。中信期貨預測到2025年,全球鋰電銅箔需求量將達到62萬噸,2020—2025年CAGR(複合增長率)為23.4%,市場空間近500億元。
(二)覆銅板。
發展現狀:在覆銅板整體成本中,直接原材料占比80%—90%,而在覆銅板三大原材料銅箔、玻纖布、樹脂中,銅箔占其材料成本分別為30%(厚覆銅板)和50%(薄覆銅板),綜合計算銅箔在覆銅板營業成本中的比重約40%。2019年我國各類覆銅板總產量6.83億平方米,年增長率4.43%,其中玻纖布基CCL產量占六成,撓性CCL產量約占10%,紙基CCL產量約占10%,銷售收入557億元人民幣,微幅下降0.44%。
需求前景:隨著我國5G商用時代的到來,以及雲計算、AI、自動駕駛等技術應用的不斷滲透,市場對高端PCB需求將以倍級增長。作為其核心原材料的覆銅板,產值將進一步被放大。
(三)印製電路板。
發展現狀:電路板是當代電子元件業中最活躍的產業,其行業增長速度一般都高於電子元件產業3個百分點左右。當前,中國電路板產業持續高速增長,中國已成為全球最大PCB生產國,也是目前全球能夠提供PCB最大產能及最完整產品類型的地區之一。2008年至2019年,中國PCB行業產值從150.37億美元增至389.2億美元,年複合增長率高達9.03%,遠超全球整體增長速度。近年來,中國經濟發展進入新常態,增速較以往雖然有所放緩,但仍保持了中高速增長,在世界主要經濟體中位於前列。根據Prismark數據顯示,2019年,全球PCB產值613億美元,年增長率為—1.7%。中國大陸地區產值為329億美元,年增長0.7%,占全球PCB產值的比重為53.7%,是全球最大的印製電路板生產地區。在PCB各種類中,多層板仍保持重要的市場地位,產值239億美元,占比39%,其次是撓性板,占比20%;封裝基板的年增長率最高,為7.7%,產值81.4億美元;傳統的單雙麵板產值81億美元,占比13.2%,年增長率為-6.6%。目前,全球約有2800家印刷線路板企業,主要分布在中國大陸、中國台灣、日本、韓國、北美及歐洲等六大區域,行業高度分散,生產企業眾多,尚未出現市場主導者。中國內地PCB生產企業近1500家,企業相對集中,主要分布在珠三角地區、長三角地區和環渤海地區,其中廣東PCB占據了全國的半壁江山。但我國在PCB化學品等基礎材料方麵,較為薄弱,PCB化學品企業起步較晚,技術積累及研發能力弱,產品主要集中在低端市場,而在價值量相對較高的電鍍流程、PCB表麵處理等工藝所用的化學品仍被國外企業壟斷。
需求前景:PCB作為電子產業的重要上遊產業,PCB產業與電子產業發展息息相關,未來幾年的增長動力強勁。從產品類別來看,PCB產業的主動力主要體現在以下幾方麵:首先,受高性能運算器、AI及通訊架構帶動的多層板以及高階載板蓬勃發展;其次,智能穿戴設備、消費電子及IoT應用帶動下的HDI板和撓性板需求大幅提升。從技術發展角度來看,首先,由於數據量提升,對數據傳輸速度要求進一步提升,PCB原材料性能需求提高,高頻/高速類PCB產品從而提升,實現多層板、HDI板、剛撓性板向更高端性能的全麵提升;其次,受高速網通、高頻無線設備和高性能運算設備驅動,高階載板/主板需求持續加大;同時,載板製成方麵的線路微小化趨勢、高耐熱PCB材料在汽車電子等市場的需求等方麵的驅動也不容忽視。據中國電子電路行業協會預測,至2023年全球PCB產值達747億美元,2019—2023年,年複合增長率高達3.35%。
(四)終端產品。
⒈新能源汽車及動力電池。
發展現狀:新能源汽車是我國新型產業之一,國內政策扶持力度較大,發展較為迅猛,目前我國新能源汽車產業規模全球領先,產銷量連續五年位居世界首位,累計推廣的新能源汽車超過了450萬輛,占全球的50%以上。2019年全球新能源汽車銷量221.0萬輛,同比增長9.95%,其中純電動汽車銷售同比增長5%,占總體的74%,插電式混合動力汽車的份額占到了26%,同比下降約5%。麵對新能源汽車巨大市場前景,全球各地區紛紛發力,根據EVsales數據顯示,2019年中國占據全球54.1%的新能源汽車市場份額,位居第一位,是全球最大的新能源汽車市場,歐洲則以25.4%份額位居第二,美國占14.7%,位居第三。根據中國汽車工業協會公布的數據顯示,2015年—2019年國內新能源汽車產量與需求量持續增長,產銷量從34萬輛/33.1萬輛,增長到124.2萬輛/120.6萬輛。整個產業發展的體係漸趨完善,新能源汽車的基礎材料、電池、電機、整車、電控、生產裝備等產業鏈上下遊基本實現了貫通,產業配套環境不斷優化。據中信期貨預測,2020年新能源板塊耗銅18萬噸,2025年耗銅超60萬噸,五年CAGR為27.8%。全球動力電池出貨量將增長至686GWh,2020—2025年CAGR為34%,2025年中國市場動力電池出貨量達到355GWh,年均增速同樣超過30%。隨著世界主要國家和地區都相繼出台了各種扶持政策,新能源汽車產業將保持高速增長態勢,將極大帶動鋰電銅箔的需求。
⒉5G基站。
根據工信部數據顯示,截至2018年底,我國4G基站總數372萬個,2019年我國4G基站建設數達到544萬個。截至2020年11月,已建成近70萬個5G基站,5G終端連接數已超過1.8億。按照5G基站建設數量是4G基站數量1.3倍計算,推算全球/中國的5G基站數量將達到910/700萬個;預計全球/中國的5G基站建設累計用高頻高速PCB銅箔產值規模將分別達到165.6/94.6億元,高頻高速PCB銅箔量將分別為20.2/11.5萬噸,國內PCB投資總空間為300億元左右。
⒊智能手機。
發展現狀:中國智能手機市場前五大品牌分別為華為、OPPO、vivo、小米、蘋果。2019年,中國智能手機市場前五大品牌市場占有率達到93.5%。根據廣東省統計局統計,2019年全省手機產量7.05億部,占全國手機(17.01億部)產量的41.45%。手機出口量為4.61億部,占全國手機(9.94億部)出口量的46.38%。隨著5G試驗穩步推進滲透速度不斷加快,智能手機將全麵進入5G時代,預計2019—2023年5G手機的銷量將達到19億台,複合增長率高達179.9%,同時5G手機出貨量有望在2023年超越4G手機,2025年中國5G連接數將超4億個,整個智能手機市場在未來五年的增長率將達到7.9%。將帶動終端FPC、HDI板材用量增加,5G手機的快速滲透將會推動HDI和FPC板市場需求上升,根據Prismark預測,在技術上,柔性屏、5G、屏下指紋、無線充電等新技術推動下,HDI板2021—2025CAGR達到4.5%左右。
此外,電腦平板、智能家電、可穿戴設備等終端產品未來幾年的需求也較大。近年來便攜、移動、娛樂等趨勢主導市場,平板電腦、筆記本電腦迎來了高速增長。全球平板電腦出貨量由2011年7200萬台上升至2015年的2.07億台,保持了年均30.21%的複合增長。2019年全國電子計算機產量為35646.6萬台,累計增長為6.9%,我國成為全球主要的電腦生產製造基地。“十四五”時期,國內家電市場將迎來新一輪消費結構的快速升級和農村市場的全麵普及,智能家電正不斷地成為家電消費的主要選擇,預計未來幾年,我國智能家電行業市場規模呈現出快速增長的趨勢。可穿戴設備市場也逐漸興起,2018年中國可穿戴設備市場出貨量為7321萬台,同比增長28.5%,2019年可穿戴設備市場出貨量9924萬台,同比增長37.1%,其中2019年耳戴式產品同比增長高達114.7%,而手表類產品也在 2019 年同比增長58.2%。隨著雲計算、金融科技、信息安全、人工智能、車聯網和醫療信息化等新業態的興起,各行業數字化轉型進程不斷加速,將有效提升計算機硬件需求,將有效帶動與之配套的印製電路板等產品的需求。
三、梅州銅箔—印製電路板產業發展現狀
(一)總體情況。
早在1985年,梅州首家線路板廠廣通線路板廠(國營企業)正式投產,1993年五洲電路板有限公司成為我市第一家民營電路板廠;上世紀90年代廣東超華科技股份有限公司引進第一條年產600噸的電解銅箔生產線,梅州就開始了銅箔產業發展之路。2000年以後,廣東梅雁電解銅箔有限公司、梅州市威華銅箔製造有限公司、廣東嘉元科技股份有限公司、梅州威利邦電子科技有限公司等企業也相繼涉足銅箔行業。至今,銅箔—電路板產業在我市曆經了30多年發展,並不斷推動企業數量增長和產業規模壯大。“十三五”以來,在市委、市政府及相關職能部門的高度重視和大力推動下,梅州銅箔和高端印製電路板產業基礎逐步夯實,技術創新能力不斷增強,細分領域產品優勢顯現,產業在全省價值鏈中的地位穩步提升。2019年,梅州銅箔產能3.6萬噸/年;2020年,隨著超華科技、嘉元科技新上項目投產,我市銅箔產能達到4.9萬噸/年,對我市經濟和社會發展的引領支撐作用進一步提升。全市基本上形成了“銅材—電子電路銅箔—覆銅板—印製電路板—終端產品”“銅材—鋰電銅箔—鋰電池”兩個方向的產業鏈,這為梅州發揮資源優勢,實現上下遊產業協同,優化產業布局,調整產業結構形成了重要支撐。我市銅箔—印製電路板產業發展的特點主要有:
⒈產業發展初具規模。
銅箔—印製電路板產業是梅州電子信息產業的重要組成部分,經過多年的穩步發展,產業發展初具規模,具備較強的行業影響力。2019年,梅州銅箔-印製電路板產業產值達85.94億元,占全市規上電子信息製造業企業產值的61.9%,實現利稅總額6.8億元,帶動就業人數近3萬人。2020年,全市銅箔年產能4.9萬噸,占全國電解銅箔產能的7.36%,產業主要集中在梅縣區產業集聚地;印製電路板產業規模以上企業有44家,1—10月實現工業總產值60.47億元,占全市規上電子信息總產值的53.89%,產業主要集中在廣東梅州經濟開發區內。梅州已經成為廣東主要的銅箔—印製電路板生產製造基地。
⒉行業骨幹企業集聚。
在傳統銅箔-印製電路板產業發展基礎上,梅州市通過技術創新、產品創新及項目合作,已集聚了一批行業領軍型企業。銅箔方麵培育了嘉元科技、超華科技、威華集團三大企業集團,嘉元科技是全國第一批科創板上市企業,鋰電銅箔生產技術在行業內領先,生產的鋰電銅箔產量位居國內前三;超華科技成為國內少數擁有超萬噸高精度銅箔產能、實施全產業鏈發展的企業。覆銅板方麵培育了超華科技、威華集團、龍宇電子等龍頭企業。電路板方麵培育了博敏電子、誌浩電子、鼎泰電路、奔創電子等一批重點骨幹企業。2019年梅州市有博敏電子、超華科技、龍宇電子3家企業入選十九屆中國電子電路行業綜合PCB排行榜百強;博敏電子、超華科技、梅州鼎泰、梅州科捷、梅州華盛、梅州興成、梅州利裕達、廣東鴻泰、梅州格蘭沃等9家企業入選十九屆中國電子電路行業內資PCB排行榜百強。PCB百強企業五株科技股份有限公司在梅州投資了梅州市誌浩電子科技有限公司、梅州五洲電路板有限公司兩間子公司。全市銅箔、印製電路板企業中在主板、中小企業板、科創板上市企業有3家,在新三板上市企業有2家,營業收入超億元企業有29家,其中超十億元企業有2家。
⒊細分領域優勢初現。
梅州市銅箔—印製電路板產業已經在行業一些細分領域形成優勢。電解銅箔領域,6μm超薄鋰電銅箔已經規模化生產,4.5μm鋰電銅箔也開始小批量生產,產品可部分替代進口高檔電解銅箔。超華科技作為業內較早布局高頻高速銅箔、6μm鋰電銅箔領域的龍頭企業之一,已具備RTF銅箔、6μm鋰電銅箔、高頻高速銅箔的量產能力。嘉元科技作為銅箔行業的領頭企業之一,在鋰離子動力電池用高性能極薄銅箔領域多項核心技術填補國內空白,達到國際先進水平。覆銅板領域,超華科技的“M”牌覆銅板和威利邦電子(威華集團下屬公司)的“8”牌覆銅板各項性能指標在國內同行業中處於領先水平,已建成各種規格的覆銅板生產和精深加工基地。威利邦電子利用自產銅箔和專用紙的產業鏈優勢,積極發展紙基覆銅板,2019年產量位居全國第一。高端印製電路板領域,隨著5G商用的普及,5G成為PCB行業的新增長點,帶動高頻、高速PCB產品需求,HDI板、封裝基板和撓性板等高技術含量PCB占比不斷提升,博敏電子、誌浩電子、科捷電路、奔創電子等企業生產5G手機、基站、路由器及相關設備用高端電路板,形成了廣東新一代高端印製電路板較為完善的規模化生產基地。
(二)存在問題和挑戰。
梅州銅箔-印製電路板產業雖經過多年的穩步、快速發展,在行業內具有一定的影響力,但也麵臨一些困難和挑戰。一是環境容量和土地指標難以滿足產業發展。電子電路銅箔在後期抗氧化處理過程使用電鍍工藝,進行表麵抗氧化處理。印製電路板在開料、鑽孔、切邊、粗化、活化、氧化、蝕刻、電鍍、退錫、沉鎳金、多次衝洗等20多個工序生產過程中,產生邊料、鑽孔粉等固體廢棄物和廢液、廢水等,其中含有銅、鎳、錫等有色金屬汙染物和廢酸、廢堿、COD、氟化物、氰化物等一二類汙染物。由於以上生產工序產生的“三廢”對環境造成較大壓力,而我市定位為生態功能區,在產業準入方麵環保政策要求較緊,同時現有產業資源環境承載能力又不能滿足產業發展需求,園區現有的土地指標和環境容量對企業落成新項目和增資擴產形成了製約,製約了產業集中度進一步提升。此外,我市相比江西、福建等原中央蘇區地區,用電優惠政策扶持力度不足,銅箔、印製電路板企業用電成本較高。二是產業鏈關聯性較弱。梅州銅箔、印製電路板企業之間關聯性不強,印製電路板企業和上遊的覆銅板企業之間未能實現較強的聯動效應。雖然梅州電子電路銅箔產能較大,但由於本地銅箔、覆銅板、電路板生產企業對各自生產的產品質量、產品性能等指標要求不同,及企業間對商務結算周期難於達成一致意見,造成本地銅箔、覆銅板企業僅有較低的產能供給本市的印製電路板企業。並且下遊PCB應用企業也較少,產業配套還不夠完善,產業鏈上缺少大項目支撐。三是關鍵核心技術水平和企業自主創新能力有待加強。我市超華科技、嘉元科技、博敏電子等骨幹企業與國內外先進水平相比仍存在差距,自主創新能力較弱,部分關鍵原材料、核心工藝技術、裝備、關鍵零部件等受製於人,5G用高頻高速覆銅板、高端印製電路板產品比重低,全球高端銅箔市場基本上被日本、韓國和台灣等國家地區壟斷。四是骨幹企業帶動產業集聚發展能力有待提升。我市在銅箔、印製電路板領域具有一定優勢,但未能有效帶動下遊終端產業的發展,上下遊產業協同發展不足,出現了龍頭企業“帶隊跑”、下遊企業“掉鏈”的局麵。五是產業技術專業人才缺乏。目前梅州高等級科研院所、研發中心較少,行業領軍人才、優秀技術人才缺乏,高校、大中專院校均未設置銅箔、電路板等相關專業,普通技術工人不足,嚴重製約銅箔、印製電路板產業整體競爭力提升與集聚發展。
四、主要發展目標
積極向產業鏈縱向和橫向延伸擴展,推動銅箔—高端印製電路板產業集群做強做大,通過5年乃至更長期的努力,產能規模、技術水平走在全國前列,高端化成效顯著,產業生態完善,產業邁上中高端新台階。
產業規模明顯提升。到2025年,力爭實現銅箔-高端印製電路板產業集群產值規模達600億元,其中銅箔產能實現15萬噸規模,產值達100億元左右;覆銅板、印製電路板實現產值200億元,電聲、家電、手機、電腦、平板等終端產品實現產值300億元。中長期進一步夯實基礎、擴大產能、拓展鏈條,再建銅箔產能10萬噸左右,為下一步往銅箔產業鏈千億級產值方向邁進,努力打造有影響力的“中國銅箔之都”。
產品檔次明顯提升。到2025年,力爭完成現有企業技術改造,新建項目采用先進設備、先進生產工藝,提升企業效益、提高產品成品率,中高端產品供給能力加大,競爭優勢更加明顯,全市銅箔、高端印製電路板產業產品高端化成效顯著。
研發創新能力明顯增強。到2025年,力爭建成1個國家級(銅箔)製造業創新中心。銅箔—高端印製電路板產業集群規上工業企業建立研發機構,創建一批國家級創新企業。深化政、企、研合作,依托上海交大、省科學院、嘉應學院等研究機構,力爭成立1個協同創新研究院(新型研發機構)。
產業生態更加完善。建設省級銅箔、高端印製電路產業特色園區,打造具有核心競爭力和特色優勢的省級先進材料產業集群,以及輻射帶動作用強的全國一流銅箔-高端印製電路板產業基地,銅箔-高端印製電路板產業對我市經濟和社會發展的引領支撐作用進一步提升,形成上下遊協同發展、優勢互補的產業鏈條。
五、抓項目抓招商
牢固樹立“產業興市、項目為王、企業第一”理念,狠抓項目建設,狠抓招商引資,大抓項目、抓大項目,上好項目、上優質項目,紮實推動銅箔-印製電路板產業發展。
(一)鼓勵增資擴產,開展技改創新。
對落戶梅州的企業,全市各地各部門要進一步優化營商環境,切實轉變工作作風,對標對表廣州、深圳等地先進經驗,精簡項目審批,縮短審批時限,推行“店小二”“母親式”服務,為企業發展和項目建設給予更多關心幫助,提供更加便利措施。
鼓勵企業增資擴產,開展技術改造,擴大產能規模,加強科技創新,開發技術含量高、市場需求大的產品,充分運用現代信息技術,由傳統生產向智能化生產轉變。大力推動嘉元科技高性能銅箔、超華科技高端銅箔和高端芯板、威華集團銅箔項目、博敏電子新一代信息產業投資擴建和高端印製電路板生產技術改造項目、誌浩電子5G通信領域線路板製造設備更新項目和提升高精密電路板生產工藝設備更新技術改造項目等重點項目建設。形成銅箔—高端印製電路板產業項目庫,加大對項目的跟蹤服務和督導力度,完善要素保障,形成謀劃一批、儲備一批、開工一批、竣工一批、投產一批的循環發展良好態勢。
(二)加強招商引資,形成發展新動能。
按照銅箔產業鏈路線圖,堅持招大引強,重點引進投資金額高、產出效益高、科技含量高、產業關聯度高的“四高”項目,建立銅箔-高端印製電路板產業鏈優勢企業目錄庫,形成重點企業分析追蹤機製,及時了解龍頭企業投資動向,實施精準招商,重點引進銅箔、覆銅板、高端印製電路板及終端應用等重點企業重大項目落戶,補齊產業短板。以新增一批對5G、新能源汽車等新興領域具有關鍵作用和支撐能力的項目為導向,著力謀劃引進高精度電子銅箔、高性能鋰電銅箔、高端覆銅板和高頻高速印製電路板、鋰離子電池和終端產品等一批發展前景好、投資周期長、帶動性強的重大項目,增強對產業的集聚和輻射帶動力。
發揮專業招商團隊作用,重點引進正威集團等世界500強企業。加強與深圳中興科技對接,積極引進電子信息終端製造企業,推動企業在梅州打造智能終端生產基地。加快建設中國長城科技集團股份有限公司電腦整機生產項目,爭取更多項目落戶,加快在梅州建設中國長城(梅州)自主創新產業生態示範基地。支持輝駿集團建設電腦主板、智能家電等項目。加強與珠海市魅力科技有限公司的對接,推動企業在豐順投資打造3C智能製造生態園項目。
瞄準中國電子銅箔專業十強、中國覆銅板專業十強、中國綜合PCB二十強企業,重點引進生益科技等業內龍頭企業,推動梅州銅箔、印製電路板產業做大做強。瞄準業內龍頭企業,積極引進中國鋰電池負極材料專業十強、中國電子材料行業二十強、中國電子信息競爭力二十強、中國動力電池十強企業,形成發展新動能。
六、大力推進特色園區建設
發揮園區平台載體作用,推動產業集群發展。著力打造梅州銅箔新材料特色產業基地和高端印製電路板產業基地,建設全國具有影響力的新一代電子信息產業集群。
(一)梅縣區銅箔新材料特色產業園。
按照“高起點規劃、高標準建設、高水平管理、高規格服務”的要求,依托銅箔優勢產業,在梅縣區雁洋鎮、鬆口鎮交界處規劃建設特色產業園,積極發展銅箔、覆銅板、高端集成電路等產業,打造銅箔—覆銅板—高端集成電路及其專用設備製造、材料等為主的產業鏈,打造省級銅箔新材料特色產業園。
⒈做好園區前期工作,夯實產業發展基礎。
梅縣區銅箔新材料特色產業園計劃分三期建設,首期規劃麵積3340畝,二期規劃麵積6090畝,三期規劃麵積4230畝。由梅縣區作為申報主體向省申報設立省產業園,以一園多區模式,將梅縣區銅箔新材料特色產業園納入省產業園管轄範圍。同時,梅縣區加強與市自然資源局等部門銜接,論證銅箔新材料特色產業園用地規模,集約節約用地,將特色產業園建設用地納入國民經濟與社會發展總體規劃、國土空間總體規劃,並組織開展規劃環境影響評價。
⒉加快基礎設施建設,優化軟硬件環境。
通過實施雁白公路升級改造、主入口建設、“三線”入地、景觀提升、路麵和管線修複、園區場地平整等基礎工程,積極創新投入模式和開發機製,加快推進支撐園區發展的綜合交通、能源、通信、給排水、標準廠房等基礎配套設施建設,持續完善提升園區生產生活服務平台建設,不斷完善金融服務、信息服務、政策服務、人才服務等配套性平台建設,不斷增強園區的產業承載能力。成立園區投資促進與企業服務中心,做好入園企業服務。
⒊加快園區項目建設,加大招商力度。
以“項目”兩字為核心和重點,調動協調一切積極因素和力量為項目服務,推進項目進度,為每個重大項目量身製定任務倒排,精準把握審批節點、緊盯死跟,確保產業項目快速落地開工、快速投產。同時,聚焦銅箔主導產業,按照銅箔產業鏈技術圖,靶向攻堅、精準發力招引項目,推動正威集團銅箔項目等重大招商項目落地,持續建鏈、延鏈、補鏈,推動產業集聚集群發展。
(二)梅江區新一代電子信息產業(電子電路製造)特色產業園。
廣東梅州經濟開發區立足打造高端印製電路板產業基地的定位,進一步推動園區傳統產業的升級,提高現有園區土地利用率和畝產規模;製定園區企業(項目)準入標準,加快推進博敏電子、五株電路及威華集團等重點項目建設;加強精準招商和產業招商力度,補齊補強園區電子信息產業鏈,推動園區“高端印製電路板—智能電子器件—產成品—應用創新”的產業體係構建。
七、注重研發創新
著力提升自主創新能力,強化企業的創新主體地位。突破一批重點領域關鍵共性技術,搭建銅箔、高端印製電路板產業創新公共服務平台。積極推進產學研合作,促進科技成果轉化;加大知識產權保護力度,形成富有活力的創新體係和創新環境,打造以企業創新為主體、行業聯合攻關創新發展、產業園深度合作的創新體係。
(一)強化企業創新能力,推動高端化發展。
⒈加強創新主體培育,增強創新能力。
順應5G、新能源汽車等下遊新興產業發展需求,圍繞產業鏈發展方向,充分利用嘉元科技國家企業技術中心、上海交通大學—廣東超華科技電子材料聯合研究中心、廣東省高密度互聯(HDI)印製電路板工程技術研究開發中心和電子薄膜與集成器件國家重點實驗室梅州研究開發中心等研發機構,通過自主研發、產學研結合、先進技術引進和消化吸收再創新等方式,重點支持頭部企業在相關產品細分領域取得領先技術優勢,提升龍頭創新能力。加強中小創新主體培育,重點打造一批具有創新引領作用的銅箔、印製電路板行業領域“單項冠軍”和“專精特新”企業。探索省級重大技術裝備首台套保險補償政策,實施高新技術企業樹標提質行動。
⒉增強產品研發能力,發展高端產品。
支持企業在高頻高速電路用銅箔、動力電池用極薄鋰電銅箔、高抗拉特種鋰電銅箔、撓性電路板用銅箔等高端前沿產品研發生產,鼓勵企業探索引進或研發無(低)鎳、鉻添加劑的表麵處理技術;推進發展高熔點、高耐熱板材、高頻、無鹵無銻的阻燃型覆銅板,開發新型金屬基板、陶瓷基板、複合基板,加快薄型電子玻纖布產業化,推進覆銅板產品升級;著力突破高頻高速銅箔及基板材料關鍵工藝技術、高階(超過三階)高層(超過10層)HDI、Anylayer HDI以及SLP等高端印製電路板關鍵技術,大力發展液晶聚合物(LCP)基材柔性線路板、剛撓結合PCB板、高密度互連板、特種PCB等高端PCB產品。
⒊強化骨幹企業技術儲備能力,發展前沿技術。
支持嘉元科技追隨高端鋰電銅箔發展方向,在極薄(≤6μm)鋰電銅箔與高抗拉強度(>400N/mm2)特殊用途鋰電銅箔極薄(≤6μm)鋰電銅箔技術上實現突破,鞏固動力電池銅箔行業領先地位;支持超華科技在高性能超低輪廓電子銅箔、威利邦電子在電子電路用多層線路板雙麵RTF低輪廓銅箔與鋰電池用超薄雙麵光高抗拉性能銅箔等前沿銅箔技術研發上取得突破,形成國內高端電子銅箔領先技術優勢,提高高端電子銅箔產品進口替代能力;支持龍宇電子在高多層線路板用無鹵素無銻阻燃型覆銅板、low-loss,very low-loss高速覆銅板、高多層埋盲孔壓合板等關鍵技術上取得突破,實現領先優勢;支持博敏電子在汽車電子用高可靠性印製電路板關鍵技術、高速光模塊用印製電路板關鍵技術、高性能服務器用印製電路板關鍵技術和誌浩電子在高多層、HDI、FPC電路板在相關高端印製電路板領域增創技術領先優勢,強化龍頭企業的創新能力和技術儲備能力。
(二)建設公共技術服務平台,提升技術研發能力。
鼓勵我市銅箔生產企業形成合力,與科研院校等機構企業共同創建廣東高性能電解銅箔創新研發中心,爭取組建國家製造業創新中心、國家工程中心、檢測平台等產業技術創新平台。鼓勵創新平台法人化運營,加大資金投入力度,推動企業、高校、科研院所、基金公司等多方參與,以資金、技術或成果、土地等多種要素投入的多元化投入機製,確保創新平台的平穩運行。
完善中小企業公共服務體係,促進公共技術服務平台建立健全科技資源開放、共享機製,積極引入具有自身核心技術和具有資源差異性、互補性的成員參與平台發展,開展上下遊產業對接,支持中小製造業企業通過上下遊配套、分工協作等方式進入骨幹企業生產體係,促進產業配套協作、融合發展,形成大中小企業協同創新發展的局麵。鼓勵“引進來”和 “走出去”,加強與國內外頂尖行業科研機構在深層次合作,提升技術研發能力。
(三)加強產學研深度融合,推動科技成果轉化。
深入推進與南開大學、華南理工大學、廈門大學、江西理工大學、武漢材料保護研究所、上海交大、嘉應學院等科研機構和院校的戰略合作,積極推動成立協同創新研究院(新型研發機構)。鼓勵企業聯合高校和科研院所共建有產學研特色的工程技術研究中心、重點實驗室、企業技術中心、工程實驗室、工程研究中心等研發平台。鼓勵廣東院士聯合會、廣東科學院等科研院所牽頭或參與我市重大科技創新平台、公共科技服務平台、行業專業科技創新平台建設,加強廣東院士團隊創新創業(梅州)驛站建設,建立產學研“軟連接”,實現“借腦”創新發展。
(四)加大知識產權保護,建立良好創新環境。
指導企業開展專利挖掘,構建核心技術專利池,在銅箔—高端印製電路板產業集聚區開展知識產權試點園區建設,針對園區企業進行高價值專利布局,支持企業申報國家知識產權優勢企業、示範企業,設立知識產權獎勵、補貼專項資金,提升企業知識產權保護意識和自主創新能力。加大知識產權保護力度,支持知識產權中介服務機構等積極開展多層次、精準化的知識產權培訓,提高企業知識產權自我創新能力和保護意識。
八、加強環境保護和安全生產
(一)守好環保底線、推動產業綠色發展。
要守好環保底線,市縣相關職能部門嚴格執法,切實加強“廢水、廢氣、廢渣”等汙染物排放日常監管,明確環境質量底線,落實“三增一保”措施,即工程減排增容量,結構調整增容量,強化監管增容量,保障產業發展與環保協調推進。落實減排項目,以工程減排擴大環境容量,確保園區汙水處理設施出水達到國家和地方標準中的對銅箔、印製電路板產業中的汙染物特別排放限值的相關規定,從源頭減少汙染物排放總量。開展銅箔、印製電路板產業排放企業全麵調查,對未納入環境統計範圍、前期環境影響評價文件不齊全的企業進行全麵梳理和排查,建立企業全口徑管理清單。對企業排放“三廢”等各類汙染物納入排汙許可製度統籌監管,逐步對汙染源實施“排汙許可一證式”管理。對企業製定分類分檔環境容量差別化分配機製,鼓勵先進產能,倒逼落後產能淘汰,為重大優質項目建設騰出環境容量。
堅持綠色發展理念,開展環保提質升級,加強園區集中汙水處理設施建設,對經過企業排汙處理設施處理的合格汙水二次園區集中處理,確保汙水排放合標合規合法,打造園區環保雙重屏障。積極引入金屬廢料加工處理企業、汙水處理企業、環保管理與工程設計施工服務企業等環保企業入園,提升整個園區的環保服務能力。加強對環保事件危險源的監測、監控並實施監督管理,建立健全突發環境事件應急預案機製,提高環境事件防範和處理能力,防範和化解各種環保事件風險。
(二)持續推進節能降耗,著力提升清潔生產水平。
嚴格落實企業主體責任,鼓勵企業加大節能環保設施投入,對每一個生產環節落實環保措施。鼓勵企業持續改進生產工藝,采用國際、國內先進的生產設備,提高生產自動化水平,大力推進循環經濟和清潔生產,全麵推行綠色清潔生產,建立促進清潔生產的激勵機製,降低資源消耗水平和汙染物排放強度,鼓勵企業生產能耗行業領先、高附加值的銅箔產品;加強質量控製和質量管理,減少廢品率;加強生產設備的維修管理,采取有效的節水措施;執行更嚴廢水排放標準;建立健全車間廢氣廢水收集處理裝置,選取合理合適的廢氣廢水處理處置方式,加強廢氣廢水處理設施的日常運營監管力度,確保其正常運行,確保各汙染物穩定達標排放,堅決杜絕跑冒滴漏現象發生;提高固體廢物循環綜合利用率,提升清潔生產水平。減少汙水產生量和汙染物排放量,實現行業汙染防治從末端治理向源頭預防轉變,促進節能、降耗、減汙、增效。
推進綠色製造體係建設,強化全產業鏈和產品全生命周期綠色發展理念,開展綠色產品設計、綠色供應鏈、綠色產品、綠色工廠、綠色園區等工程建設,建設一批綠色製造試點示範項目,建設一批高水平的綠色工廠、綠色園區及綠色供應鏈係統。
(三)梅縣特色產業園打造綠色園區。
根據園區環境承載力、生態保護紅線、環境質量底線、資源利用上線等條件,製定新建項目的環境準入“負麵清單”,加強項目環評與規劃環評聯動,嚴把項目環評審批關,加強對建設項目的事中事後監管,嚴格依法查處和糾正建設項目違法違規行為。切實轉變發展理念,不得將降低環境準入門檻作為園區招商引資的優惠條件,不得引進高耗能、高汙染、高排放的“三高”企業。入園建設項目和企業必須嚴格落實環評限批。
在梅縣特色產業園建設適宜規模的集中汙水處理廠,按照“清汙分流、雨汙分流、分質處理、循環用水”原則,加強水汙染防治;加強對廢氣尤其是有毒及惡臭氣體的收集和處理,嚴格控製揮發性有機物(VOCs)、有毒及惡臭氣體的排放,督促企業根據自身廢氣汙染物產生情況選擇適用的廢氣汙染防治技術;加快園區固體廢物堆場建設,使園區危險廢物有效貯存、處置和拉運;加強土壤汙染防治,從汙染物的產生、入滲、擴散、應急響應的全階段進行控製,製定土壤環境跟蹤監測措施,製定跟蹤監測計劃,建立完善的跟蹤監測製度,以便及時發現並有效控製;鼓勵企業選擇采用低噪聲設備、基礎減振、建設隔聲建築或種植高大喬木綠化帶等降噪措施,以減少對周邊環境敏感目標的影響。
(四)加強梅州經濟開發區環境綜合整治,打造生態園區。
嚴格落實《廣東梅州經濟開發區環境綜合整治方案》,對梅州經濟開發區內有廢水、廢氣、危險廢物產生的工業企業,特別是線路板企業,履行環境保護法律、法規、技術標準等情況進行全麵摸底排查。按照“打擊違法、規劃引領、優化整合、提質增效”的工作思路,選好培強主導產業,完善手續和基礎設施,減少汙染物排放,合理分配有限的環境資源,力爭在2021年3月華禹汙水處理廠中水設施啟用後解決梅州經濟開發區的環境容量“瓶頸”問題,促進企業特別是線路板企業進入高質量良性發展,確保梅州經濟開發區下遊梅江西陽電站國控斷麵的水質穩定達標,解決大氣汙染引發周邊居民投訴問題。
查處企業違法違規行為,重點對企業超範圍經營、未批先建、未驗先投、排汙許可證執行情況進行檢查,對超範圍經營、無環評手續、手續未完善或與批建不符、未驗先投、超標或超許可排放汙染物、惡臭擾民、未備案或未獲得(同意)備案在產的企業,依法予以責令限期整改,到期無法整改的責令搬遷或關停。合理分配企業汙染物排放總量,進一步提高線路板企業的清潔生產水平,減少汙染物排放量,以企業萬元產值排水量為衡量指標,重新分配企業廢水允許排放量。調整梅州經濟開發區規劃,高起點對梅州經濟開發區重新定位、高標準開發建設、嚴要求監督管理,同步開展規劃環評,優化產業定位和布局,優化汙水處理方式,使開發區軟硬實力得到提升,實現可持續發展。加快企業“上大壓小”,根據梅州經濟開發區線路板企業的分布、規模以及企業的意願,采取分片區、大並小的方式,推動梅州經濟開發區內線路板企業進行整合,結合能耗、環保等技術標準,逐步淘汰落後產能。推動梅州經濟開發區汙水處理廠提標改造和中水回用係統建設,確保開發區的外排廢水量控製在開發區規劃環評的許可之內。
按照“清汙分流、雨汙分流、分質處理、循環用水”原則,加強廢水處理設施建設,實施生活汙水跟工業廢水分開處理,強化生產廢水深度處理和回用;加強噪聲源頭控製,鼓勵企業在采購工藝先進、噪聲小的機械設備,同時對高噪音設備采取降噪措施,從傳播途徑控製噪聲的傳播;加強土壤汙染防治,從汙染物的產生、入滲、擴散、應急響應的全階段進行控製。
(五)加強安全生產工作,落實安全生產責任。
各地要切實履行屬地監管職責、相關部門要按照安全生產職責分工要求切實履行行業監管職責,從本地區、本行業、本部門實際出發,全麵落實安全生產責任製,完善安全監管機製,嚴格落實全鏈條安全監管,強化對銅箔、電路板行業源頭管控;全麵落實企業安全生產主體責任,建立健全企業安全生產製度,把安全生產工作任務細化到人,把責任落實到人,要強化對危險化學品、重大危險源和存在重大安全風險的生產區域、崗位實行重點管控,切實加強用電安全、消防安全等安全管理,全麵築牢安全生產防線。
九、強化政策支持
(一)加大政策支持力度。
用足用好原中央蘇區振興發展政策,貫徹落實《亚搏app下载安装 關於培育發展戰略性支柱產業集群和戰略性新興產業集群的意見》《梅州市實施五年實體經濟大振興戰略加快構建“5311”綠色產業體係實施方案(2019—2023年)》等文件精神和要求,全麵係統梳理現有財政專項資金,統籌各項政策措施,通過資金獎補、貸款貼息、引入產業基金等方式對銅箔、高端印製電路板等重點領域的新技術研發及產業化、優秀平台建設等給予扶持,對引進標誌性重大項目以“一事一議”方式予以支持;引導銅箔、印製電路板產業轉型升級和集群發展,對接廣東省培育戰略性產業集群發展和特色產業園區建設的要求,推進銅箔、印製電路板產業技術創新與產品創新。建立完善銅箔、高端印製電路板產業集群“五個一”工作體係,按照“一張龍頭骨幹和隱形冠軍企業清單、一份重點項目清單、一套創新體係、一個政策工具包、一家戰略谘詢支撐機構”,做到“一集群一套方案”,動態調整。
(二)強化資源要素支撐。
優先將集群建設重大項目推薦納入省重點項目,土地指標、環境容量和能耗指標等優先保障符合高質量發展要求的重大項目。探索建立新進工業項目準入績效綜合評價機製。加大新增建設用地指標、能耗指標統籌力度,積極爭取用林、用地和能耗指標,大力實施拆舊複墾和墾造水田,盤活存量建設用地,加強土地儲備,優先保障重大項目需求。落實征地拆遷主體責任,保障重大項目順利建設。加強財政預算與規劃實施的銜接協調,優化財政支出結構和政府投資結構,積極爭取中央和省各類項目資金,保障重大項目的資金需求。優先保障重大項目環境容量。
積極爭取政策支持加大企業用電補貼力度,放寬用電補貼單價、靈活安排用電補貼,切實降低企業用電成本。支持集群中符合條件的先進製造業企業境內外上市、掛牌,多渠道擴大直接融資。加強與金融機構對接,積極運用企業債券、基礎設施公募基金等融資工具,撬動更多金融資本和社會資本投向重點項目,創新金融支持方式和產品,切實提升金融服務集群建設能力,積極運用中小微企業信貸風險補償金,為符合條件的企業提供增信貸款服務。
(三)建立人才隊伍支撐。
認真落實梅州市人才新政“20”條,大力引進創新創業團隊、行業領軍人才、急需緊缺人才等。鼓勵國內外著名專家團隊來梅州創新創業,對引進銅箔、印製電路板產業優秀人才、國內高層次創業人才、海外高層次人才等高層次人才,給予安置費、科研經費、生活補貼和創新團隊創業啟動資金等支持。鼓勵龍頭企業建設院士工作站和博士後科研工作站,並給與獎勵資金。積極完善軟硬環境,著力解決產業人才住房、子女就讀等問題,留住人才和增強人才的歸屬感。健全銅箔、高端印製電路板產業多層次、多類別的人才培育機製,鼓勵嘉應學院等院校開設與銅箔、電路板等相關的專業課程,大力培育銅箔、印製電路板專業人才。依托重點高校、研究機構等創新載體,推動銅箔、高端印製電路板行業等領域高端人才及團隊的引進和聚集。推動職業院校與企業合作,開展銅箔、印製電路板產業生產加工技能專題培訓。鼓勵骨幹企業與高等院校、職業院校開展協同育人,著力培養造就一批高素質、創新型、複合型的人才。
(四)深化產業集群內外合作。
利用毗鄰粵港澳大灣區的區位優勢及依托廣東省對外開放水平高的基礎,深化對外交流合作,重視發揮行業協會作用,積極邀請中國電子材料協會電子銅箔分會、省電子信息行業協會等行業協會到我市召開年會、考察調研、舉辦活動,擴大梅州銅箔產業在全國的影響力。支持銅箔生產企業入駐梅州綜合保稅區,鼓勵企業在綜保區開展原材料進口、大宗商品期貨交割等業務。支持國內外知名大學、研發機構、跨國公司在梅州設立區域性研發中心、開展學術交流等活動,支持我市銅箔、印製電板路龍頭企業開展境外經貿合作區建設。推動企業強強聯手,開展深度合作,鼓勵和引導企業間聯合組建產業聯盟或研發聯盟等新型合作模式,培育若幹鏈主企業和產業生態主導型企業,支持中小製造業企業通過上下遊配套、分工協作等方式進入骨幹企業生產體係,強化產業鏈整合和供應鏈管理,整合上下遊資源,延長產業鏈條,引導企業加大本地配套力度,實現產業優勢向集群優勢轉變,打造梅州銅箔、高端印製電路板產業以市內循環為主體,融入國內國際大循環,以國際大循環促進市內循環的發展格局。












