梅州市人民政府關於印發梅州市中心城區聲環境功能區劃分方案的通知
梅州市人民政府關於印發梅州市中心城區
聲環境功能區劃分方案的通知
梅江區、梅縣區人民政府,市府直屬和中央、省屬駐梅各單位:
現將《梅州市中心城區聲環境功能區劃分方案》印發給你們,請認真貫徹執行。貫徹執行中遇到的問題,徑向市生態環境局反映。
梅州市人民政府
2019年12月13日
梅州市中心城區聲環境功能區劃分方案
為貫徹執行《中華人民共和國噪聲汙染防治法》,進一步強化城市環境噪聲管理,改善城市聲環境質量,根據《聲環境質量標準》(GB3096—2008)、《聲環境功能區劃分技術規範》(GB/T15190—2014)等要求,以《梅州市城市總體規劃(2015—2030年)》為指導,結合城市建設實際和發展需要,製訂《梅州市中心城區聲環境功能區劃分方案》(以下簡稱“區劃方案”)。
一、適用範圍
本區劃方案適用範圍為《梅州市城市總體規劃(2015—2030年)》中劃定的城市規劃區,即梅州市中心城區,總麵積376平方公裏。機場周圍區域受飛機通過(起飛、降落、低空飛行)噪聲的影響不適用於本區劃方案,機場周圍飛機噪聲執行國家《機場周圍飛機噪聲環境標準》(GB9660—1988)。
二、聲環境功能區劃分及執行標準
(一)聲環境功能區定義。
依據《聲環境質量標準》(GB3096—2008),本區劃方案中各類聲環境功能區定義為:
0類聲環境功能區:指康複療養區等特別需要安靜的區域。
1類聲環境功能區:指以居民住宅、醫療衛生、文教、科研設計、行政辦公為主要功能,需要保持安靜的區域。
2類聲環境功能區:指以商業金融、集市貿易為主要功能,或者居住、商業、工業混雜,需要維護住宅安靜的區域。
3類聲環境功能區:指以工業生產、倉儲物流為主要功能,需要防止工業噪聲對周圍環境產生嚴重影響的區域。
4類聲環境功能區:指交通幹線兩側一定距離之內,需要防止交通噪聲對周圍環境產生嚴重影響的區域,包括4a類和4b類兩種類型。4a類為高速公路、一級公路、二級公路、城市快速路、城市主幹路、城市次幹路、城市軌道交通(地麵段)、內河航道兩側區域;4b類為鐵路幹線兩側區域。
(二)交通幹線兩側4類聲環境功能區的劃分。
⒈道路交通幹線兩側4a類功能區的劃分:
若臨街建築以高於三層樓房以上(含三層)的建築為主,將第一排建築物麵向道路一側至道路邊界線(道路紅線)的區域劃為4a類聲環境功能區;
若臨街建築以低於三層樓房建築(含開闊地)為主,將道路邊界線外一定距離(表1)的區域劃為4a類聲環境功能區域。
⒉鐵路幹線兩側4b類聲環境功能區劃分:
將鐵路用地範圍外一定距離(表1)以內的區域劃為4b類聲環境功能區域。距離的確定不計相臨建築物的高度,其他原則和道路交通幹線兩側同。
如鐵路與其他交通幹線平行,劃分為4b類聲環境功能區。
⒊鐵路、城市軌道交通(地麵)場站、公交樞紐、高速公路服務區、內河航道碼頭及停泊區域等執行4a 類聲環境功能區標準。
4類功能區兩側距離劃定要求見表1。
表1 4類功能區兩側距離的劃定要求

(三) 工業區內聲功能區劃的規定。
位於各類工業區規劃範圍,總體上劃定為3類區,在下列情況下執行2類區標準:
⒈規劃為工業用地,但尚未開發建設,且仍有敏感目標的區域。
⒉規劃確定為非工業用地的區域。
(四)鄉村聲環境功能的確定。
⒈位於鄉村的康複療養區執行0類區標準。
⒉村莊原則上執行1類區標準,與工業企業相鄰的村莊在企業邊界外200米以內區域執行2類區標準。
⒊位於交通幹線兩側一定距離(表1)內的噪聲敏感建築物執行4類區標準。
⒋集鎮執行2類聲環境功能區要求。
⒌獨立於村莊、集鎮之外的工業、倉儲集中區執行3類聲環境功能區要求。
(五)其他規定。
除上述劃定的各類區域外,山林綠地及未劃分區域參照1類標準執行,待建設用地規劃功能確定之後,按照規劃用地性質參照相應功能屬性確定。
區劃為2、3類區內現狀為學校、醫院等噪聲敏感建築物執行1類標準,區劃為4類區內現狀為學校、醫院等噪聲敏感建築物執行2類標準。
區劃為3、4類區未實施前按照當前功能區劃從嚴管理,規劃實施後調整為3、4類區。
對機場、交通幹線等重大項目建設導致區域用地性質和聲環境質量發生重大變化的,相關區域的聲環境功能區劃可按程序調整,報梅州市人民政府批準後公布實施。
(六)環境噪聲限值。
表2各類聲環境質量標準

三、聲環境功能區劃分方案
(一)聲環境功能區劃方法。
本區劃方案依據《聲環境功能區劃分技術規範》(GB/T 15190—2014)對《梅州市城市總體規劃(2015—2030年)》確定的中心城區規劃區,並結合實際情況進行聲環境功能區劃分。本區劃方案不劃定0類區。
(二)聲環境功能區劃結果。
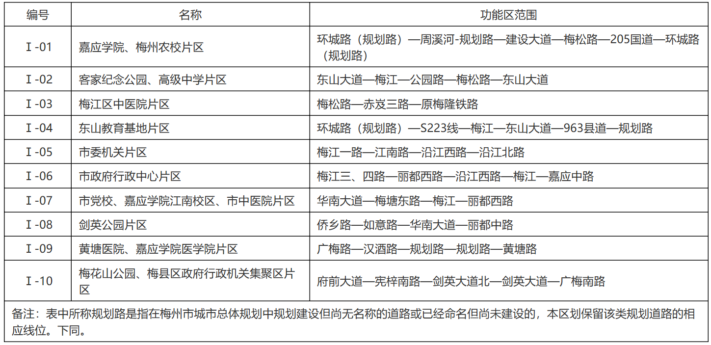
⒈1類標準適用區
以居民住宅、醫療、衛生、文教、辦公為主要功能用地以及山林綠地、鄉村等未區劃區域。本區劃方案劃分為1類聲環境功能區的共有10個片區,各區名稱及範圍見表3。
表3 1類聲環境功能區劃方案

⒉2類標準適用區
除1、3、4類聲環境功能區和山林綠地、鄉村等未區劃區域以外的區域均劃分為2類聲環境功能區,2類區名稱見表4。
表4 2類聲環境功能區劃方案

⒊3類標準適用區
規劃工業區、倉儲物流區或已建成的工業集中地帶、倉儲區。本區劃方案劃分為3類聲環境功能區共5個片區,見表5。
表5 3類聲環境功能區劃方案

⒋4類標準適用區
梅州市中心城區城市主次幹道、高速公路、快速幹線、一級公路、二級公路、鐵路,具體名稱見表6。
表6 4類聲環境功能區劃方案

(一)本區劃方案由梅州市生態環境局負責解釋。
(二)本區劃方案自頒布之日起實施,此前頒布《梅州市城市區域環境噪聲標準適用區劃定》(梅市府〔1996〕10號)同時廢止。

