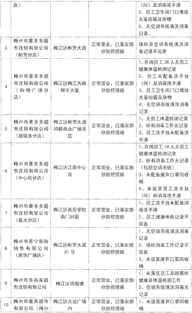
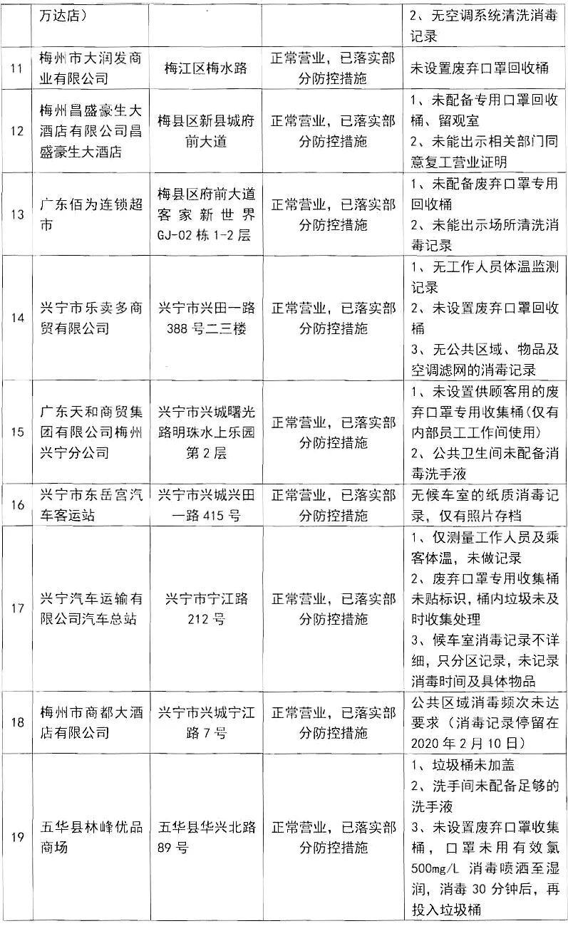
2月15日至16日,根據《公共場所衛生管理條例》、《公共場所衛生管理條例實施細則》、《廣東省衛生健康委辦公室關於進一步加強防控新型冠狀病毒感染的肺炎期間衛生監督工作的通知》(粵衛辦監督函「2020]3號)及《公共場所預防新型冠狀病毒感染的肺炎疫情衛生清潔消毒指引(第一版)》(粵疾控[202040號)等相關指引和規範,梅州市各縣(市、區)衛生監督所對轄區內197家共場所經營單位進行檢查,其中有42家不合格。對被檢查單位所存在的問題,相關單位均已下達衛生監督意見書,並責令其迅速落實整改工作。
現將檢查情況公布如下:




