相關閱讀:
一圖讀懂《廣東省退役軍人事務廳關於印發〈傷殘撫恤管理辦法〉實施細則的通知》
廣東省退役軍人事務廳關於印發《傷殘撫恤管理辦法》實施細則的通知
各地級以上市退役軍人事務局,各縣(市、區)退役軍人事務局:
為進一步規範和加強退役軍人事務部門管理的傷殘撫恤工作,根據《軍人撫恤優待條例》《傷殘撫恤管理辦法》和《傷殘撫恤人員檔案管理辦法》等法規規章及有關規定,結合我省實際,省廳製定了《廣東省退役軍人事務廳關於〈傷殘撫恤管理辦法〉的實施細則》。現印發給你們,請遵照執行。
廣東省退役軍人事務廳
2022年4月18日
廣東省退役軍人事務廳關於《傷殘撫恤管理辦法》的實施細則
第一章 總 則
第一條 為了規範和加強我省退役軍人事務部門管理的傷殘撫恤工作,根據《軍人撫恤優待條例》《傷殘撫恤管理辦法》和《傷殘撫恤人員檔案管理辦法》等法規、規章及有關規定,結合我省實際,製定本細則。
第二條 本細則適用對象為具有本省戶籍的下列人員:
(一)在服役期間因戰因公致殘退出現役的軍人,在服役期間因病評定了殘疾等級退出現役的殘疾軍人;
(二)因戰因公負傷時為行政編製的人民警察;
(三)因參戰、參加軍事演習、軍事訓練和執行軍事勤務致殘的預備役人員、民兵、民工以及其他人員;
(四)為維護社會治安同違法犯罪分子進行鬥爭致殘的人員;
(五)為搶救和保護國家財產、人民生命財產致殘的人員;
(六)法律、行政法規規定應當由退役軍人事務部門負責傷殘撫恤的其他人員。
前款所列第(三)、(四)、(五)項人員根據《工傷保險條例》應當認定視同工傷的,不再辦理因戰、因公傷殘撫恤。
第三條 本細則第二條所列人員符合《軍人撫恤優待條例》及有關政策中因戰因公致殘規定的,可以認定因戰因公致殘;個人對導致傷殘的事件和行為負有過錯責任的,以及其他不符合因戰因公致殘情形的,不得認定為因戰因公致殘。
第四條 傷殘撫恤工作應當遵循公開、公平、公正的原則。
從事殘疾等級評定工作的退役軍人事務部門工作人員、殘情醫學鑒定專家有下列情形之一的,應當自行回避:
(一)是申請人或者是申請人的近親屬的;
(二)本人及近親屬和本次評殘有利害關係的;
(三)與申請人有其他關係,可能影響公正辦理評殘事項的。
第五條 省級退役軍人事務部門主管本細則第二條所列人員的傷殘撫恤工作,負責殘疾等級評定以及全省各級退役軍人事務部門傷殘撫恤工作的指導和監督。
市級退役軍人事務部門負責所轄縣(市、區)退役軍人事務部門上報傷殘材料的審查、報批以及組織殘情醫學鑒定等工作。
縣級退役軍人事務部門應當公布有關評殘程序和傷殘撫恤金標準,負責傷殘材料的核對、審查、報批和傷殘撫恤金發放等工作。
第二章 殘疾等級評定基本條件
第六條 評定殘疾等級包括新辦評定殘疾等級、補辦評定殘疾等級、調整殘疾等級。
第七條 新辦評定殘疾等級是指對本細則第二條第一款第(一)項以外的人員認定因戰因公殘疾性質,評定殘疾等級。屬於新辦評定殘疾等級的,申請人應當在因戰因公負傷或者被診斷、鑒定為職業病3年內提出申請,原則上超過3年提出的申請不再受理。
第八條 補辦評定殘疾等級是指對現役軍人因戰因公致殘未能及時評定殘疾等級,在退出現役後依據《軍人撫恤優待條例》的規定,認定因戰因公殘疾性質,評定殘疾等級。
第九條 調整殘疾等級是指對已經評定殘疾等級,因原致殘部位殘疾情況變化與原評定的殘疾等級明顯不符的人員調整殘疾等級級別,對經醫學鑒定達不到最低評殘標準的可以取消其殘疾等級。屬於調整殘疾等級的,應當在上一次評定殘疾等級1年後提出申請。
第三章 殘疾等級評定申報材料
第十條 申請評定殘疾等級材料須真實、完備、有效。
(一)申請人和相關部門對其所提供材料的真實性負責,必要時各級退役軍人事務部門可進行複核或者組織調查。
(二)評殘材料必須由退役軍人事務部門逐級報送。
(三)申報材料中姓名不一致的,須提供居民戶口簿等相應證明材料,其他內容相互不一致的,由造成差錯方更正並加蓋印章。
申請人(精神病患者由其利害關係人幫助申請,下同)須在個人申請書上手寫簽名、申請日期。
第十一條 申請新辦評定殘疾等級,應當提供下列真實確切材料:
(一)申請人書麵申請,內容包括:申請人姓名、當前身份、因戰因公負傷時的身份、負傷時間、地點、部位及詳細經過等。
(二)有工作單位申請人所在單位的公函(人民警察需由縣級以上政法機關政治工作部門出具),內容包括:申請人姓名、當前身份、因戰因公負傷時的身份、致殘性質、負傷時間、地點、致殘部位及詳細經過、負傷後處理情況、申請人個人對導致傷殘的事件和行為是否負有過錯責任,所在單位對申請人因戰因公評定殘疾等級申請的審核意見、所在單位地址、聯係人姓名、職務及聯係電話。公函應編印文號、並加蓋印章。
(三)因戰因公致殘經過證明:
1.屬於執行公務中負傷的,須提供相關證明材料(如:會議通知、會議紀要、接處警記錄、事故處理報告等);屬於交通事故致殘的,應當提供公安交警部門出具的《道路交通事故責任認定書》;屬於意外事件致殘,需要通過第三方認定或仲裁的,應提供損害賠償協議書、調解協議書、民事判決書等證明材料;屬於上下班途中致殘的,需提供所在單位為其出具的上下班規定時間內、上下班必經路途中發生意外事件證明。
2.因醫療事故致殘的,應當提交相關職能機構出具的《醫療事故鑒定書》。
3.因參戰、參加軍事演習、軍事訓練和執行軍事勤務致殘的預備役人員、民兵、民工以及其他人員,應當提交團級以上部隊(含預備役部隊)或者縣級以上軍事機關出具的對申請人評定殘疾等級的書麵意見和該機關組織有關軍事行動的通知等能夠證明申請人參加軍事行動的檔案材料。
4.為搶救和保護國家財產、人民生命財產致殘的人員,應當提交縣級以上人民政府或者相關部門出具的記載申請人負傷有關情況的正式文書(或者表彰決定)。
5.為維護社會治安同犯罪分子鬥爭致殘的人員,應當提交縣級以上人民政府或者政法機關出具的記載申請人負傷有關情況的正式文書(或者表彰決定)、公安機關對犯罪嫌疑人所作的詢問筆錄、人民法院的判決書等。
(四)醫療診斷證明,包括加蓋出具單位相關印章的門診病曆原件、住院病曆複印件及相關檢查報告。
(五)申請人本人近期二寸免冠彩色照片(人民警察須著製式警服)、居民身份證或者居民戶口簿複印件。
(六)因戰因公負傷時為行政編製的人民警察,應提供人民警察證、警銜審批表及公務員登記表複印件。
第十二條 申請補辦評定殘疾等級,應當提交下列真實確切材料:
(一)申請人書麵申請,內容包括:入伍時間、退役時間、負傷時間、地點、部位、詳細經過、在部隊未評殘原因等。
(二)因戰因公致殘檔案記載或者原始醫療證明。檔案記載是指本人檔案中所在部隊作出的涉及本人負傷原始情況、治療情況及善後處理情況等確切書麵記載。職業病致殘需提供有直接從事該職業病相關工作經曆的記載。醫療事故致殘需提供軍隊後勤衛生機關出具的醫療事故鑒定結論。原始醫療證明是指原所在部隊體係醫院出具的能說明致殘原因、殘疾情況的病情診斷書、出院小結或者門診病曆原件、加蓋出具單位相關印章的住院病曆複印件。檔案記載或者原始醫療證明中,不僅要有負傷事實記載,且須有能認定因戰因公受傷的情形表述。
(三)退役軍人登記表或者退役軍人證複印件。
(四)申請人本人近期二寸免冠彩色照片、居民身份證或者居民戶口簿複印件。
(五)有工作單位申請人所在單位的公函,內容包括:申請人姓名、當前身份、致殘性質、致殘時的身份、致殘時間、地點、致殘部位及詳細經過。公函應編印文號,並加蓋印章。
第十三條 申請調整殘疾等級,應當提交下列真實確切材料:
(一)申請人書麵申請,內容包括:申請人評殘部位當前狀況及對工作或生活的影響、近期治療情況。
(二)申請人近6個月內在二級甲等以上醫院的就診病曆及醫院檢查報告、診斷結論等。調整殘疾等級部位必須與傷殘撫恤檔案中記載的傷殘部位一致,且排除其他原因導致殘情加重的情形。
(三)殘疾證件原件。
(四)申請人本人近期二寸免冠彩色照片(人民警察須著製式警服)、居民身份證或者居民戶口簿複印件。
第四章 殘疾等級評定程序
第十四條 申請人申請評定殘疾等級,應當向所在單位提出書麵申請。申請人所在單位應及時審查評定殘疾等級申請,出具書麵意見並加蓋單位印章,連同相關材料一並報送戶籍地縣級退役軍人事務部門審查。
沒有工作單位的或者以原致殘部位申請評定殘疾等級的,可以直接向戶籍地縣級退役軍人事務部門提出申請。
第十五條 縣級退役軍人事務部門對報送的有關材料進行核對。
對材料不全或者材料不符合法定形式的,填寫《殘疾等級評定材料告知書》,書麵告知申請人補充材料。新辦、補辦評定殘疾等級沒有因戰因公致殘性質記載的,認定為材料不全。
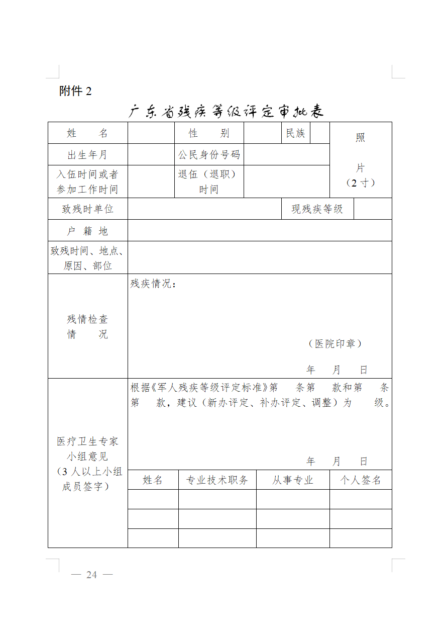
對符合因戰因公負傷條件的,縣級退役軍人事務部門提交正式書麵審查報告(包括審查情況及意見建議等),經市級退役軍人事務部門審核同意後,應當填寫《廣東省殘疾等級評定審批表》(一式三份),並在受理之日起20個工作日內,簽發《受理通知書》,出具《殘情醫學鑒定介紹信》,通知本人持《殘情醫學鑒定介紹信》到市級退役軍人事務部門指定的醫療衛生機構,對屬於因戰因公導致的殘疾情況進行鑒定,由醫療衛生專家小組根據《軍人殘疾等級評定標準》,出具殘疾等級醫學鑒定意見,提交輔助檢查報告。職業病的殘疾情況鑒定由省級退役軍人事務部門指定的有職業病診斷資質的醫療機構作出;精神病的殘疾情況鑒定由省級退役軍人事務部門指定的精神病專科醫院作出。
縣級退役軍人事務部門依據醫療衛生專家小組出具的殘疾等級醫學鑒定意見對申請人擬定殘疾等級,在《廣東省殘疾等級評定審批表》上簽署意見,加蓋印章,於收到醫療衛生專家小組簽署意見之日起20個工作日內,連同其他申請材料〔調整殘疾等級的由縣級退役軍人事務部門提供原批準和曆次調整殘疾等級評定(審批)表〕一並報送市級退役軍人事務部門。
縣級退役軍人事務部門對本細則第二條第一款第(一)項人員,經審查認為不符合因戰因公負傷條件的,或者經醫療衛生專家小組鑒定達不到補評或者調整殘疾等級標準的,應當根據《軍人撫恤優待條例》相關規定逐級上報省級退役軍人事務部門。對本細則第二條第一款第(一)項以外的人員,經審查認為不符合因戰因公負傷條件的,或者經醫療衛生專家小組鑒定達不到新評或者調整殘疾等級標準的,應當填寫《殘疾等級評定結果告知書》,連同申請人提供的材料,退還申請人或者其所在單位。
第十六條 市級退役軍人事務部門對報送的材料進行審查,提交正式書麵審查報告(包括審查情況及意見建議等)。對符合條件的,在《廣東省殘疾等級評定審批表》(一式三份)上簽署意見,並加蓋印章,於收到材料之日起20個工作日內,將上述材料報送省級退役軍人事務部門。
對不符合條件的,屬於本細則第二條第一款第(一)項人員,根據《軍人撫恤優待條例》相關規定上報省級退役軍人事務部門;屬於本細則第二條第一款第(一)項以外的人員,填寫《殘疾等級評定結果告知書》,連同申請人提供的材料,逐級退還申請人或者其所在單位。
第十七條 省級退役軍人事務部門對報送的材料初審後,認為符合條件的,逐級通知縣級退役軍人事務部門對申請人的評殘情況進行公示。公示內容應當包括致殘的時間、地點、原因、殘疾情況(涉及隱私或者不宜公開的不公示)、擬定的殘疾等級以及縣級退役軍人事務部門聯係方式。公示應當在申請人工作單位所在地或者居住地進行,時間不少於7個工作日。縣級退役軍人事務部門應當對公示期間收到的反饋意見進行核實並簽署意見,逐級上報省級退役軍人事務部門。
省級退役軍人事務部門應當對公示的意見進行審核,在《廣東省殘疾等級評定審批表》上簽署審批意見,加蓋印章。對符合條件的,辦理傷殘人員證(調整等級的,在證件變更欄處填寫新等級),於公示結束之日起60個工作日內逐級發給申請人或者其所在單位。對不符合條件的,填寫《殘疾等級評定結果告知書》,連同申請人提供的材料,於收到材料之日或者公示結束之日起60個工作日內逐級退還申請人或者其所在單位。
第五章 殘疾等級醫學鑒定
第十八條 省、市兩級退役軍人事務部門應指定二級以上醫療衛生機構負責殘疾等級醫學鑒定。
醫療衛生鑒定機構需組建殘疾等級醫療衛生專家小組和醫療衛生專家庫,負責本行政區域內殘疾等級醫學鑒定工作。列入專家庫的醫療衛生專業技術人員應當具備下列條件:1.具有醫療衛生高級專業技術職務任職資格;2.掌握勞動能力鑒定的相關知識;3.具有良好的職業品德。
第十九條 殘疾等級醫學鑒定應當客觀、公正。醫療衛生鑒定機構根據退役軍人事務部門委托鑒定的項目,在專家庫中隨機抽選3名以上的專家組成醫療衛生專家小組,進行醫學鑒定。對於鑒定傷情涉及多學科的,專家小組應增加對應領域專家成員。
進行醫學鑒定時,專家小組應當認真核對申請人身份信息,確保相關資料齊全、信息準確無誤。進行體檢時,嚴格對退役軍人事務部門委托鑒定的傷殘部位進行檢查,不得錯項漏項,不得隨意加項,確保檢查結果真實客觀。
醫學鑒定意見必須經3名以上的殘情鑒定醫療衛生專家小組成員在《廣東省殘疾等級評定審批表》上共同簽署,加蓋醫療衛生機構印章,直接送退役軍人事務部門,不得由受檢人自帶。縣級退役軍人事務部門將鑒定結果通知申請人。
醫療衛生機構應當歸檔保存殘疾鑒定相關資料,包括申請委托項目、送檢資料、殘情摘要、體格檢查、相關輔助檢查、殘情分析、初評和綜合評審依據及結論等。
第二十條 申請人或者退役軍人事務部門對醫療衛生專家小組作出的殘疾等級醫學鑒定意見有異議的,可以到省級退役軍人事務部門指定的醫療衛生機構進行第二次鑒定。申請人如不能到場參加鑒定,需提前向退役軍人事務部門說明理由。
第二十一條 符合評定、調整殘疾等級的殘疾軍人及其他人員鑒定費用由戶籍地縣級退役軍人事務部門支付,列入縣級撫恤事業費中開支;傷殘人民警察鑒定費用由所在單位支付。殘疾等級醫學鑒定過程中產生的檢查費用由申請人自行支付。
第二十二條 申請人已進行殘情醫學鑒定後死亡的,按照本細則的規定繼續辦理有關評殘手續;符合評殘條件的,按傷殘人員死亡的規定落實相關待遇。申請人在尚未進行殘情醫學鑒定時死亡的,評殘程序終止。此前已處理的事項不再變更。
第二十三條 傷殘人員以軍人、人民警察或者其他人員不同身份多次致殘,致殘部位不能合並評殘的,可以先對各部位分別評殘。等級不同的,以重者定級;兩項(含)以上等級相同的,隻能晉升一級。
多次致殘的傷殘性質不同的,以等級重者定性。等級相同的,按因戰、因公、因病的順序定性。
第六章 傷殘證件和檔案管理
第二十四條 傷殘證件的發放種類:
(一)退役軍人在服役期間因戰因公因病致殘的,發給《中華人民共和國殘疾軍人證》;
(二)人民警察因戰因公致殘的,發給《中華人民共和國傷殘人民警察證》;
(三)退出國家綜合性消防救援隊伍的人員在職期間因戰因公因病致殘的,發給《中華人民共和國殘疾消防救援人員證》;
(四)因參戰、參加軍事演習、軍事訓練和執行軍事勤務致殘的預備役人員、民兵、民工以及其他人員,發給《中華人民共和國傷殘預備役人員、傷殘民兵民工證》;
(五)其他人員因公致殘的,發給《中華人民共和國因公傷殘人員證》。
傷殘人員以軍人、人民警察或者其他人員不同身份多次致殘的,退役軍人事務部門按上述順序隻發給一種證件,並在傷殘證件變更欄上注明再次致殘的時間和性質,以及合並評殘後的等級和性質。
第二十五條 傷殘證件由退役軍人事務部統一製作。證件的有效期:15周歲以下為5年,16-25周歲為10年,26-45周歲為20年,46周歲以上為長期。
第二十六條 傷殘證件有效期滿或者損毀、遺失的,證件持有人應當到縣級退役軍人事務部門申請換發證件或者補發證件。
第二十七條 申請換證、補證的,需提供以下真實確切材料:
(一)本人書麵申請,居民身份證或者居民戶口簿複印件及二寸免冠彩色照片。
(二)傷殘證件遺失的須本人自費登報聲明作廢,登報聲明必須載明已丟失的傷殘證件編號,自登報之日起5個工作日後方可提出申請。
(三)傷殘證件損壞、有效期滿的需提供原傷殘證。
第二十八條 縣級退役軍人事務部門經審查認為符合條件的,填寫《廣東省傷殘人員換證補證審批表》(一式三份,傷殘證件遺失的至少有一份報紙原件剪貼在證件遺失登報聲明情況一欄),將評殘審批表或者傷殘人員登記表複印件和上述材料逐級上報省級退役軍人事務部門。省級退役軍人事務部門將新辦理的傷殘證件逐級通過縣級退役軍人事務部門發給申請人。
各級退役軍人事務部門應當在20個工作日內完成本級退役軍人事務部門需要辦理的事項。
第二十九條 傷殘人員前往我國香港特別行政區、澳門特別行政區、台灣地區定居或者其他國家和地區定居前,應當向戶籍地(或者原戶籍地)縣級退役軍人事務部門提出申請,由戶籍地(或者原戶籍地)縣級退役軍人事務部門在變更欄內注明變更內容。對需要換發新證的,“身份證號”處填寫定居地的居住證件號碼。“戶籍地”為國內撫恤關係所在地。
第三十條 傷殘人員死亡的,其家屬或者利害關係人應及時告知傷殘人員戶籍地縣級退役軍人事務部門,縣級退役軍人事務部門應當注銷其傷殘證件,並逐級上報省級退役軍人事務部門備案。
第三十一條 退役軍人事務部門對申報和審批的各種材料、傷殘證件應當有登記手續。送達的材料或者證件,均須掛號郵寄或者由申請人簽收。
第三十二條 縣級退役軍人事務部門應當落實傷殘撫恤人員檔案管理有關規定,建立傷殘撫恤人員資料檔案,一人一檔,長期保存。要定期與全國優撫信息管理係統比對核查,確保係統信息數據和紙質檔案相符。
第三十三條 傷殘撫恤人員檔案是指鄉鎮人民政府(街道辦事處)、縣級退役軍人事務部門、市級退役軍人事務部門、省級退役軍人事務部門在審查、審核、審批新辦、補辦評定殘疾等級和調整殘疾等級工作中,以及辦理傷殘撫恤關係的轉移、發放撫恤金工作中,形成的以傷殘撫恤人員個人為單位整理的,具有保存價值的各種載體和形式的曆史記錄。
傷殘撫恤人員材料的歸檔要求:
(一)歸檔的材料必須齊全完整、圖文清晰;
(二)歸檔材料應當在相關手續辦理完畢後20個工作日內歸檔。
各級退役軍人事務部門在辦理殘疾撫恤時,嚴格按照傷殘撫恤人員材料歸檔要求和範圍準備有關材料。
第七章 傷殘撫恤關係轉移
第三十四條 殘疾軍人退役或者向政府移交,必須自軍隊辦理了退役手續或者移交手續後60日內,向戶籍遷入地的縣級退役軍人事務部門申請轉入撫恤關係。退役軍人事務部門必須進行審查、登記、備案。審查的材料有:居民戶口簿、《殘疾軍人證》、軍隊相關部門監製的《軍人殘疾等級評定表》、《換領〈中華人民共和國殘疾軍人證〉申報審批表》、退役證件或者移交政府安置的相關證明。
縣級退役軍人事務部門應當對殘疾軍人殘疾情況及有關材料進行審查,必要時可以複查鑒定殘疾情況,出具正式書麵審查報告(包括審查情況及意見建議等),填寫《廣東省傷殘人員登記表》(一式三份)。對逾期未辦理傷殘撫恤關係轉移、遺失《殘疾軍人證》的,原則上應複查鑒定殘疾情況。認為符合條件的,將《殘疾軍人證》及有關材料報送市級退役軍人事務部門。市級退役軍人事務部門審核後出具正式書麵審核報告(包括審核情況及意見建議等),連同相關材料報送省級退役軍人事務部門。省級退役軍人事務部門審核無誤的,在《殘疾軍人證》變更欄內填寫新的戶籍地、重新編號,並加蓋印章,將《殘疾軍人證》逐級通過縣級退役軍人事務部門發還申請人。各級退役軍人事務部門應當在20個工作日內完成本級需要辦理的事項。如複查、鑒定殘疾情況的可以適當延長工作日。
《軍人殘疾等級評定表》或者《換領〈中華人民共和國殘疾軍人證〉申報審批表》記載的殘疾情況與殘疾等級明顯不符的,縣級退役軍人事務部門應當暫緩登記,逐級上報省級退役軍人事務部門通知原審批機關更正,或者按複查鑒定的殘疾情況重新評定殘疾等級。偽造、變造《殘疾軍人證》和評殘材料的,縣級退役軍人事務部門收回《殘疾軍人證》不予登記,並移交當地公安機關處理。
申請殘疾撫恤關係轉移,應當提供以下材料:
(一)本人書麵申請,居民身份證、居民戶口簿複印件及二寸免冠彩色照片。
(二)《中華人民共和國殘疾軍人證》原件。
(三)退役軍人證、退役軍人登記表複印件(加蓋檔案保管單位印章,經辦人簽字)或者移交政府安置的相關證明。
(四)軍隊相關部門監製的《軍人殘疾等級評定表》、《換領〈中華人民共和國殘疾軍人證〉申報審批表》複印件(加蓋檔案保管單位印章,經辦人簽字)。
第三十五條 戶籍地發生變化的,應當同時申請傷殘撫恤關係轉移。
第三十六條 傷殘人員跨省遷移戶籍,各級退役軍人事務部門應當在20個工作日內完成本級需要辦理的事項。
(一)遷出撫恤關係。遷出地縣級退役軍人事務部門根據傷殘人員申請及其傷殘證件和遷入地居民戶口簿,應當先與遷入地縣級退役軍人事務部門溝通,並將傷殘檔案、遷入地居民戶口簿複印件通過機要途徑發送遷入地縣級退役軍人事務部門;遷入地縣級退役軍人事務部門同意接收後,遷出地縣級退役軍人事務部門為申請人開具《傷殘人員關係轉移證明》(跨省),同時將此信息逐級上報省級退役軍人事務部門備案。
遷出地退役軍人事務部門郵寄傷殘檔案時,應當將傷殘證件及其軍隊或者地方相關的評殘審批表或者換證表複印備查。
(二)遷入撫恤關係。縣級退役軍人事務部門在收到遷出地縣級退役軍人事務部門發送的傷殘檔案、遷入地居民戶口簿複印件以及《傷殘人員關係轉移證明》和傷殘人員提供的傷殘證件後,填寫《廣東省傷殘人員登記表》(一式三份),逐級上報省級退役軍人事務部門。省級退役軍人事務部門在向遷出地省級退役軍人事務部門核實無誤後,在傷殘證件變更欄內填寫新的戶籍地、重新編號,並加蓋印章,逐級通過縣級退役軍人事務部門發還申請人。
第三十七條 傷殘人員省內遷移戶籍,各級退役軍人事務部門應當在20個工作日內完成本級需要辦理的事項。
遷出地縣級退役軍人事務部門根據傷殘人員申請及其傷殘證件和遷入地居民戶口簿,將傷殘檔案、遷入地居民戶口簿複印件以及《傷殘人員關係轉移證明》(省內),發送遷入地縣級退役軍人事務部門。
遷出地縣級退役軍人事務部門郵寄傷殘檔案時,應當將傷殘證件及其軍隊或者地方相關的評殘審批表或者換證表複印備查。
遷入地縣級退役軍人事務部門在收到上述材料和傷殘人員提供的傷殘證件後,填寫《廣東省傷殘人員登記表》(一式三份),逐級上報省級退役軍人事務部門。
省級退役軍人事務部門經核實後,按遷出地傷殘人員減員、遷入地傷殘人員新增調整數據庫相關信息,並在傷殘證件變更欄內填寫新的戶籍地並加蓋印章,逐級通過縣級退役軍人事務部門發還申請人。
第八章 撫恤金發放
第三十八條 傷殘人員從被批準殘疾等級評定後的下一個月起,由戶籍地縣級退役軍人事務部門按照規定予以撫恤。傷殘人員撫恤關係轉移的,其當年的撫恤金由部隊或者遷出地退役軍人事務部門負責發給,從下一年起由遷入地退役軍人事務部門按當地標準發給。由於申請人原因造成撫恤金斷發的,不再補發。
第三十九條 在境內異地(指非戶籍地)居住的傷殘人員或者前往我國香港特別行政區、澳門特別行政區、台灣地區定居或者其他國家和地區定居的傷殘人員,經向其戶籍地(或者原戶籍地)縣級退役軍人事務部門申請並辦理相關手續後,其傷殘撫恤金可以委托他人代領,也可以委托其戶籍地(或者原戶籍地)縣級退役軍人事務部門存入其指定的金融機構賬戶,所需費用由本人負擔。
第四十條 傷殘人員本人(或者其家屬)每年應當與其戶籍地(或者原戶籍地)縣級退役軍人事務部門聯係一次,通過見麵、人臉識別等方式確認傷殘人員領取待遇資格。當年未聯係和確認的,縣級退役軍人事務部門應當經過公告或者通知本人(或者其家屬)及時聯係、確認;經過公告或者通知本人(或者其家屬)後60日內仍未聯係、確認的,從下一個月起停發傷殘撫恤金和相關待遇。
傷殘人員(或者其家屬)與其戶籍地(或者原戶籍地)縣級退役軍人事務部門重新確認傷殘人員領取待遇資格後,從下一個月起恢複發放傷殘撫恤金和享受相關待遇,停發的撫恤金不予補發。
第四十一條 傷殘人員變更國籍、被取消殘疾等級或者死亡的,從變更國籍、被取消殘疾等級或者死亡後的下一個月起停發傷殘撫恤金和相關待遇,其傷殘人員證件自然失效。
第四十二條 根據《傷殘撫恤管理辦法》規定,有下列行為之一的,由縣級退役軍人事務部門給予警告,停止其享受的撫恤、優待,追回非法所得;構成犯罪的,依法追究刑事責任:
(一)偽造殘情的;
(二)冒領撫恤金的;
(三)騙取醫藥費等費用的;
(四)出具假證明,偽造證件、印章騙取撫恤金和相關待遇的。
第四十三條 縣級退役軍人事務部門依據人民法院生效的法律文書、公安機關發布的通緝令或者國家有關規定,對具有中止撫恤、優待情形的傷殘人員,決定中止撫恤、優待,並告知本人或者其家屬、利害關係人。
第四十四條 中止撫恤的傷殘人員在刑滿釋放並恢複政治權利、取消通緝或者符合國家有關規定後,經本人(精神病患者由其利害關係人)申請,並經縣級退役軍人事務部門審查符合條件的,從審核確認的下一個月起恢複撫恤和相關待遇,原停發的撫恤金不予補發。辦理恢複撫恤手續應當提供下列材料:本人申請、居民戶口簿、司法機關的相關證明。需要重新辦證的,按照證件丟失規定辦理。
第九章 附 則
第四十五條 本細則適用於中國人民武裝警察部隊。
第四十六條 因戰因公致殘的深化國防和軍隊改革期間部隊現役幹部轉改的文職幹部,因參加軍事訓練、非戰爭軍事行動和作戰支援保障任務致殘的其他文職人員,因戰因公致殘消防救援人員、因病致殘評定了殘疾等級的消防救援人員,退出軍隊或者國家綜合性消防救援隊伍後的傷殘撫恤管理參照退出現役的殘疾軍人有關規定執行。
第四十七條 未列入行政編製的人民警察,參照本細則評定殘疾等級,其傷殘撫恤金由所在單位按規定發放。
第四十八條 本細則由廣東省退役軍人事務廳負責解釋。
第四十九條 本細則自2022年6月1日起施行,有效期5年。
附件:1.受理通知書
2.廣東省殘疾等級評定審批表
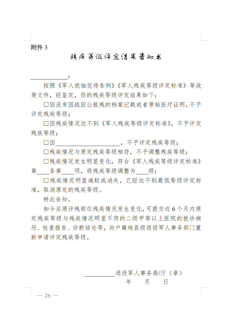
3.殘疾等級評定結果告知書
4.廣東省傷殘人員換證補證審批表
5-1.傷殘人員關係轉移證明(跨省)
5-2.傷殘人員關係轉移證明(省內)
6.評定殘疾情況公示書
7.廣東省傷殘人員登記表
8.殘情醫學鑒定介紹信
9-1.殘疾等級評定材料告知書(新辦評定殘疾等級)
9-2.殘疾等級評定材料告知書(補辦評定殘疾等級)
9-3.殘疾等級評定材料告知書(調整殘疾等級)

















粵退役軍人規〔2022〕1號 廣東省退役軍人事務廳關於印發《傷殘撫恤管理辦法》實施細則的通知.pdf