頁麵:
字體:
對比度:
網站支持IPv6
長者助手
無障礙
繁體版
手機端
微信
網站首頁
亚博ap
政務公開
亚博网址链接
互動交流
亚博app下载ios
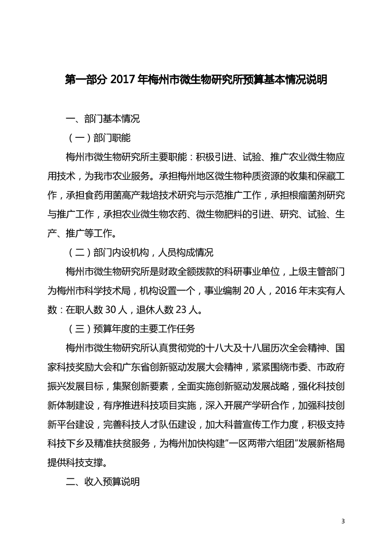
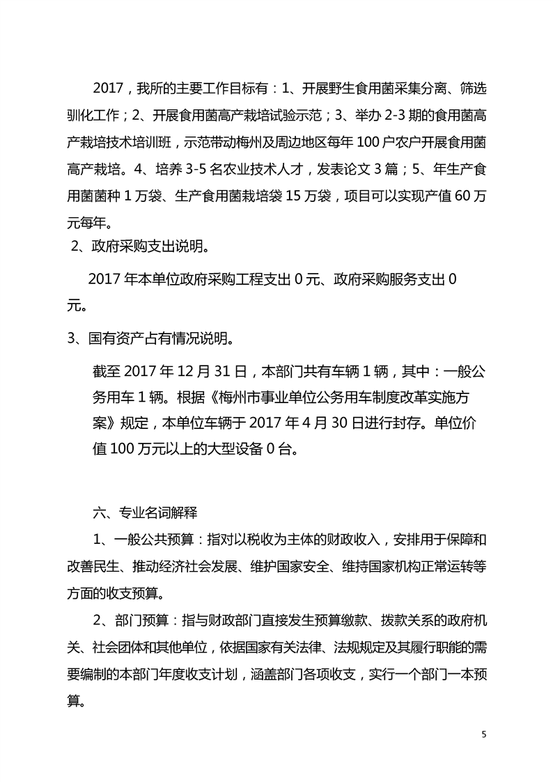
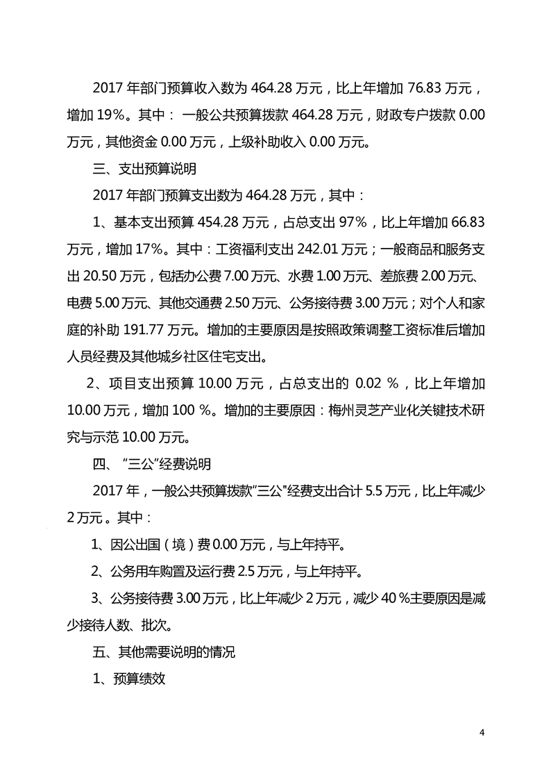
梅州市人民政府門戶網站 梅州市科學技術局 部門預算 2017年度梅州市微生物研究所部門預算公開
頻道首頁
市局公告
工作動態
交流互動
政策法規
市科學技術局
當前位置:
首頁
>
政務公開
>
政府機構
>
市科學技術局
>
重點領域信息公開專欄
>
部門預算決算
2017年度梅州市微生物研究所部門預算公開
來源:本網
時間:2017-01-30 11:13:53
瀏覽:
-
字號:
大
中
小
分享到: