頁麵:
字體:
對比度:
網站支持IPv6
長者助手
無障礙
繁體版
手機端
微信
網站首頁
亚博ap
政務公開
亚博网址链接
互動交流
亚博app下载ios
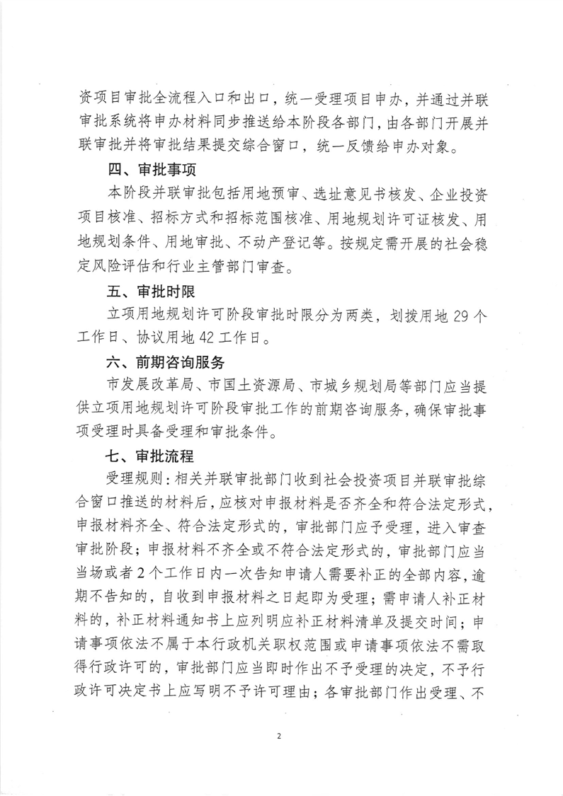
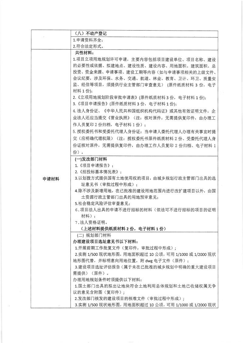
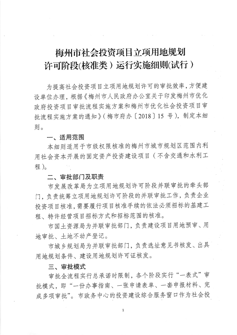
梅州市人民政府門戶網站 梅州市發展和改革局 部門文件 梅州市發展和改革局關於印發《梅州市社會投資項目立項用地規劃許可階段(核準類)運行實施細則辦法》(試行)的通知
頻道首頁
政府信息公開
重點領域信息公開
統計信息
通知 公告 公示
項目審批與核準
市發展改革局
當前位置:
首頁
>
政務公開
>
政府機構
>
市發展改革局
>
政府信息公開
>
部門文件
梅州市發展和改革局關於印發《梅州市社會投資項目立項用地規劃許可階段(核準類)運行實施細則辦法》(試行)的通知
來源:本站
時間:2018-12-31 17:06:27
瀏覽:
-
字號:
大
中
小
分享到: