梅州市發展和改革局關於梅州機場停車場機動車停放服務收費標準收費的批複
來源:本網  時間:2020-06-28 10:07:32  瀏覽:-
字號:

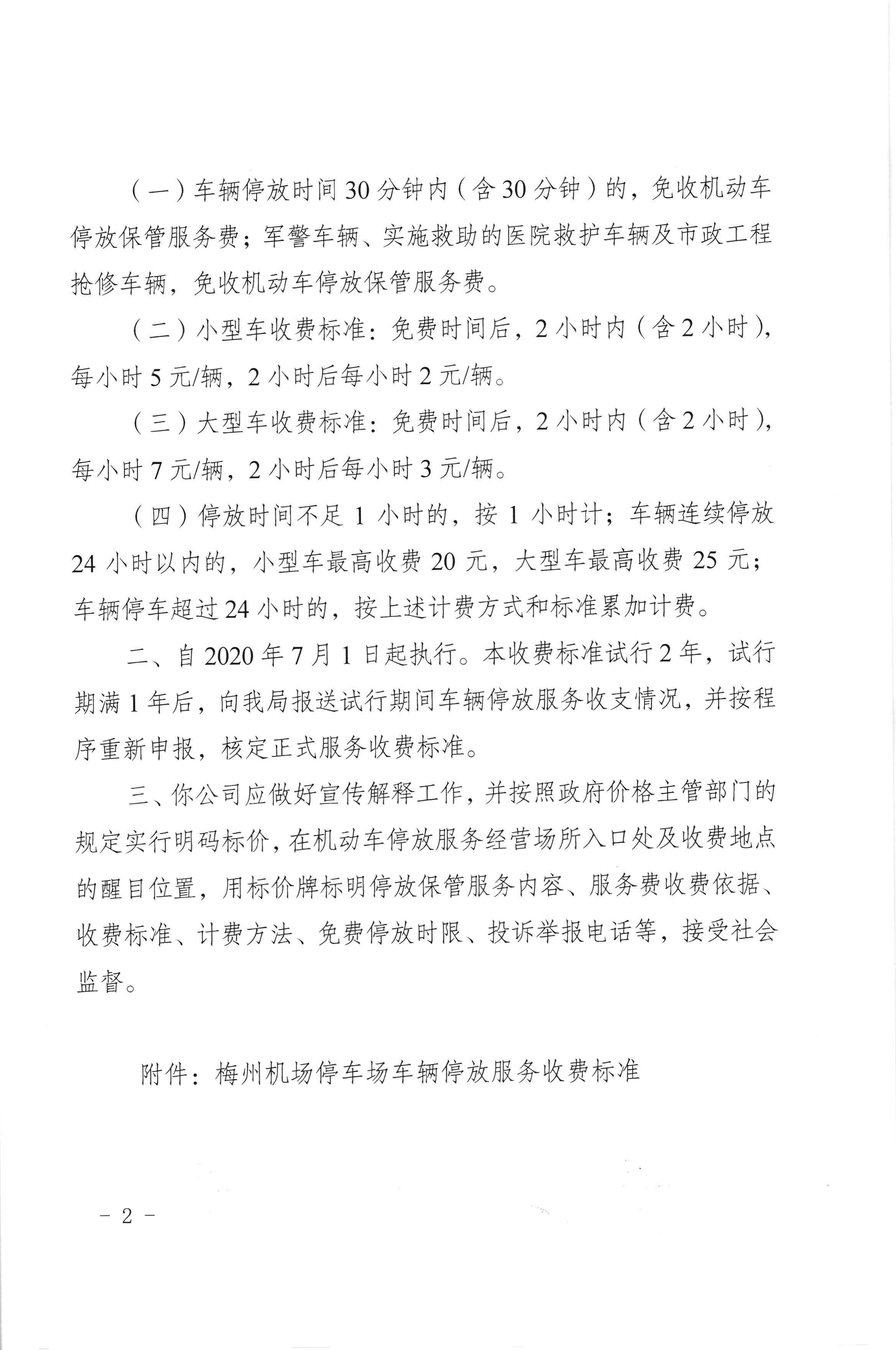
梅州市發展和改革局關於梅州機場停車場機動車停放服務收費標準收費的批複(梅市發改價格【2020】164號)_頁麵_1.jpg梅州市發展和改革局關於梅州機場停車場機動車停放服務收費標準收費的批複(梅市發改價格【2020】164號)_頁麵_2.jpg梅州市發展和改革局關於梅州機場停車場機動車停放服務收費標準收費的批複(梅市發改價格【2020】164號)_頁麵_3.jpg梅州市發展和改革局關於梅州機場停車場機動車停放服務收費標準收費的批複(梅市發改價格【2020】164號)_頁麵_4.jpg