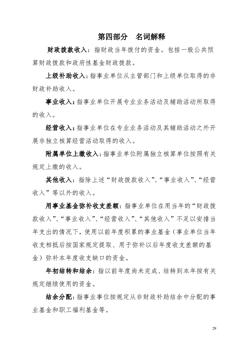
網站首頁
亚博ap
政務公開
亚博网址链接
互動交流
亚博app下载ios
當前位置:
首頁
>
政務公開
>
重點領域信息公開專欄
>
科技管理和項目經費
>
部門預算決算
>
部門決算
2017年梅州市微生物研究所決算公開報告
來源: 梅州市科學技術局 時間:2018-10-11 11:33:10 瀏覽:
-
字號:
大
中
小
分享到: