網站首頁
亚博ap
政務公開
亚博网址链接
互動交流
亚博app下载ios
當前位置:
首頁
>
政務公開
>
重點領域信息公開專欄
>
財政信息
>
財政預決算
>
財政預算
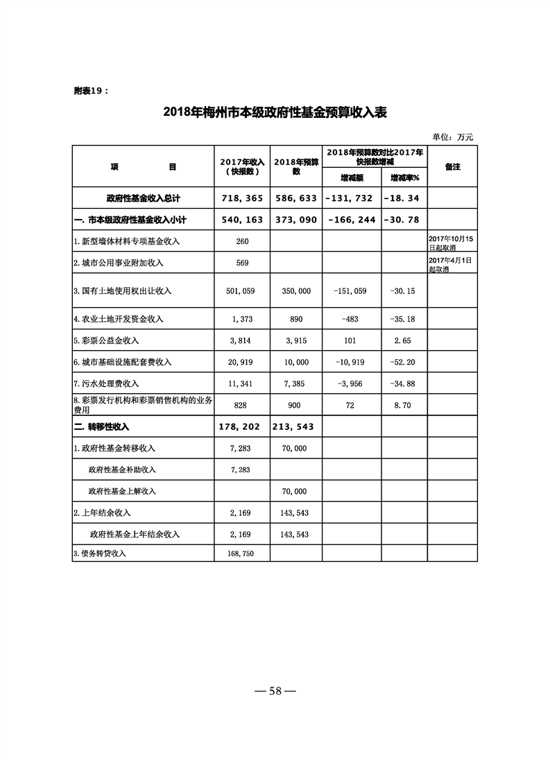
梅州市2017年預算執行情況和2018年預算草案報告附件
來源:梅州市財政局 時間:2018-01-24 16:13:21 瀏覽:
-
字號:
大
中
小
分享到: