文明是一座城市的內在氣質,更是一座城市的幸福底色,激發城市發展內生動力。11月1日起,《梅州市文明行為促進條例》(下稱《條例》)正式實施。《條例》打出長效創建“組合拳”,從規範與倡導、相關單位職責與分工、重點治理等方麵,對市民文明行為進行引導,多點發力鞏固文明城市創建成果,為提升城市“軟實力”提供“硬支撐”。
足球是梅州一張響亮的名片。為了展現足球之鄉風采,《條例》從全民足球參與、少年兒童足球啟蒙、足球曆史挖掘、發揚球鄉精神等維度出發,積極推動足球文化融入文明生活。

足球是梅州一張響亮的名片。如今,足球人口占梅州市總人口的28.3%,居廣東21個地級以上市首位,其中參與足球運動的學生人數達到25萬人。今年9月,梅州市獲評“十四五”期間第二批全國足球發展重點城市。
為了展現足球之鄉風采,《條例》從全民足球參與、少年兒童足球啟蒙、足球曆史挖掘、發揚球鄉精神等維度出發,積極推動足球文化融入文明生活。

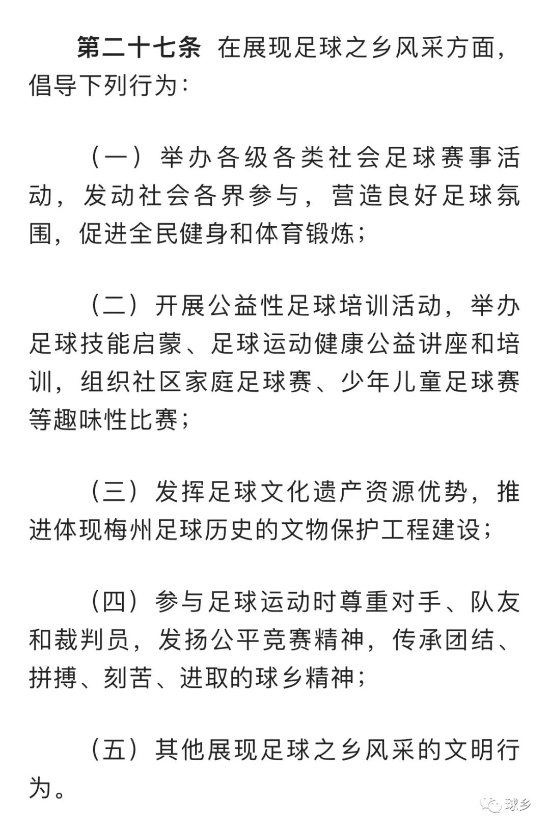
《條例》第二十七條提出,倡導舉辦各級各類社會足球賽事活動,發動社會各界參與;開展公益性足球培訓活動,舉辦足球技能啟蒙、足球運動健康公益講座和培訓;推進體現梅州足球曆史的文物保護工程建設;發揚公平競賽精神等。
據了解,目前梅州市人大常委會先行印發5萬多冊《條例》單行本,為各級各部門單位組織開展學習宣傳活動提供保障。當地將在公園、廣場、景區等人流密集場所廣泛發放展示,並結合行業特點製作有針對性的宣傳品供群眾學習瀏覽,引導廣大群眾自覺尊德守禮、文明守法。
文字參考:南方日報